HOME   LIST
‹–   –›

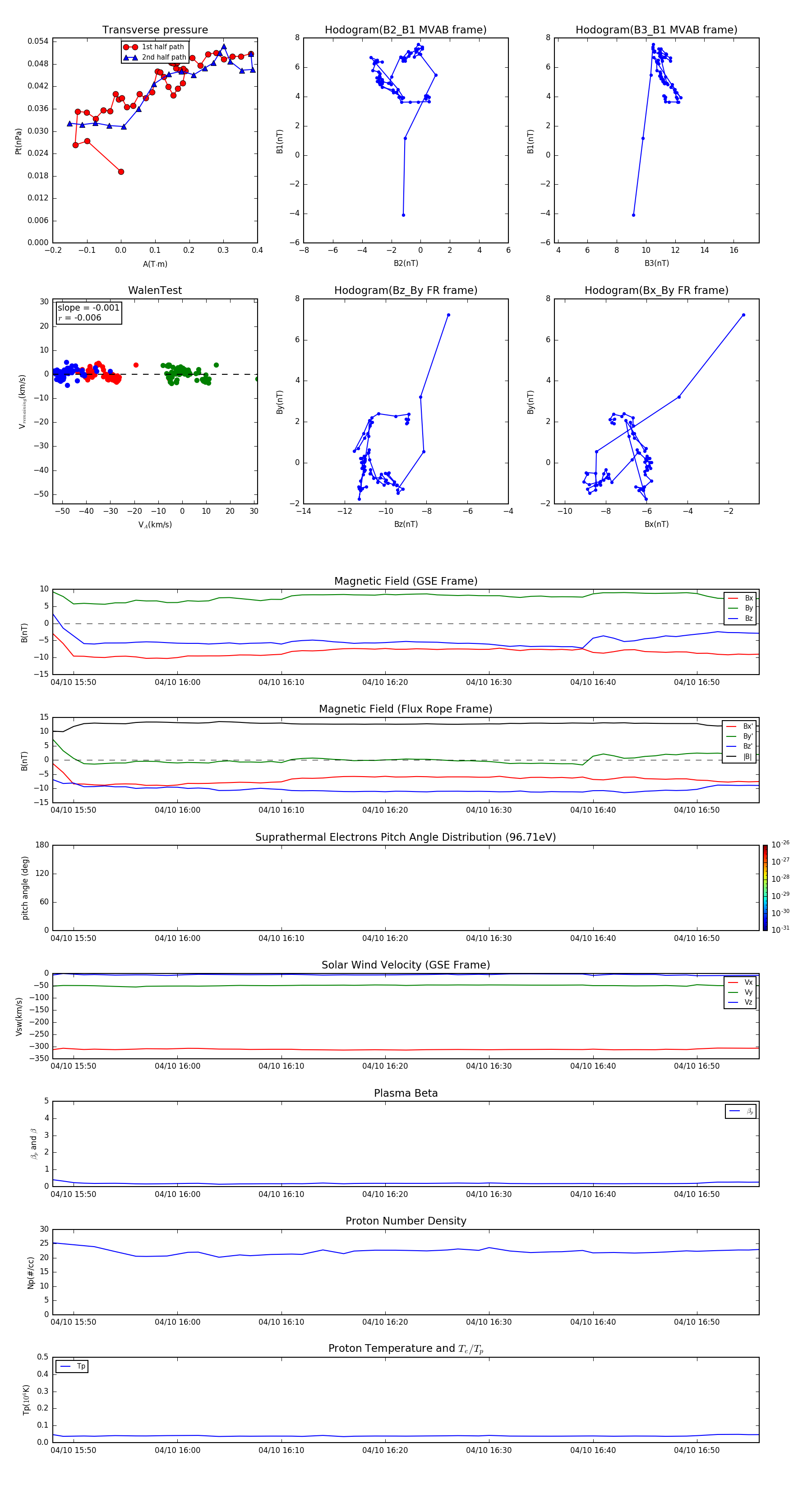
Flux Rope in 2002

Flux Rope Event 2002-04-10 15:48 ~ 2002-04-10 16:56 (69 minutes)


plot