HOME   LIST
‹–   –›

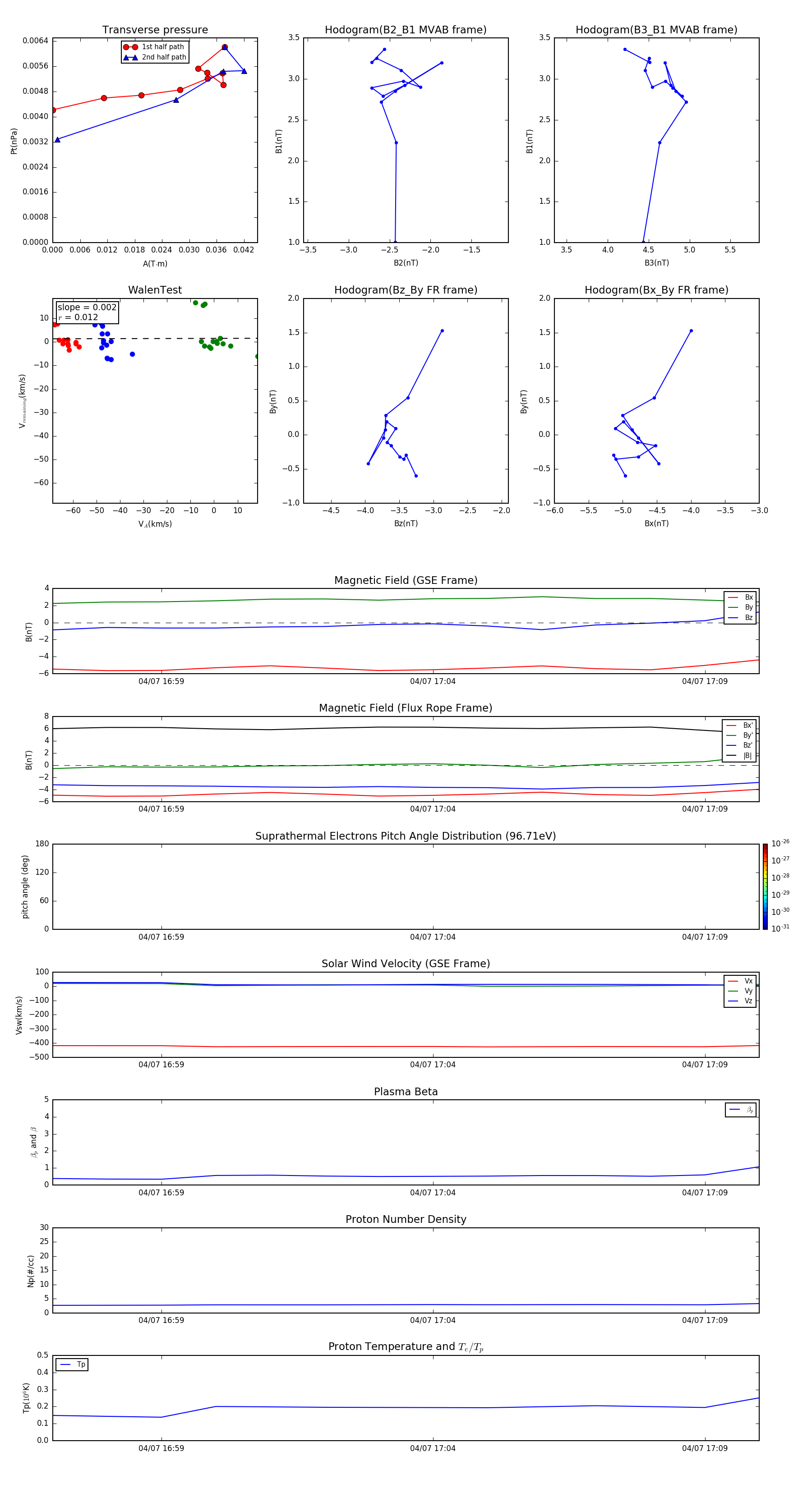
Flux Rope in 2002

Flux Rope Event 2002-04-07 16:57 ~ 2002-04-07 17:10 (14 minutes)


plot