HOME   LIST
‹–   –›

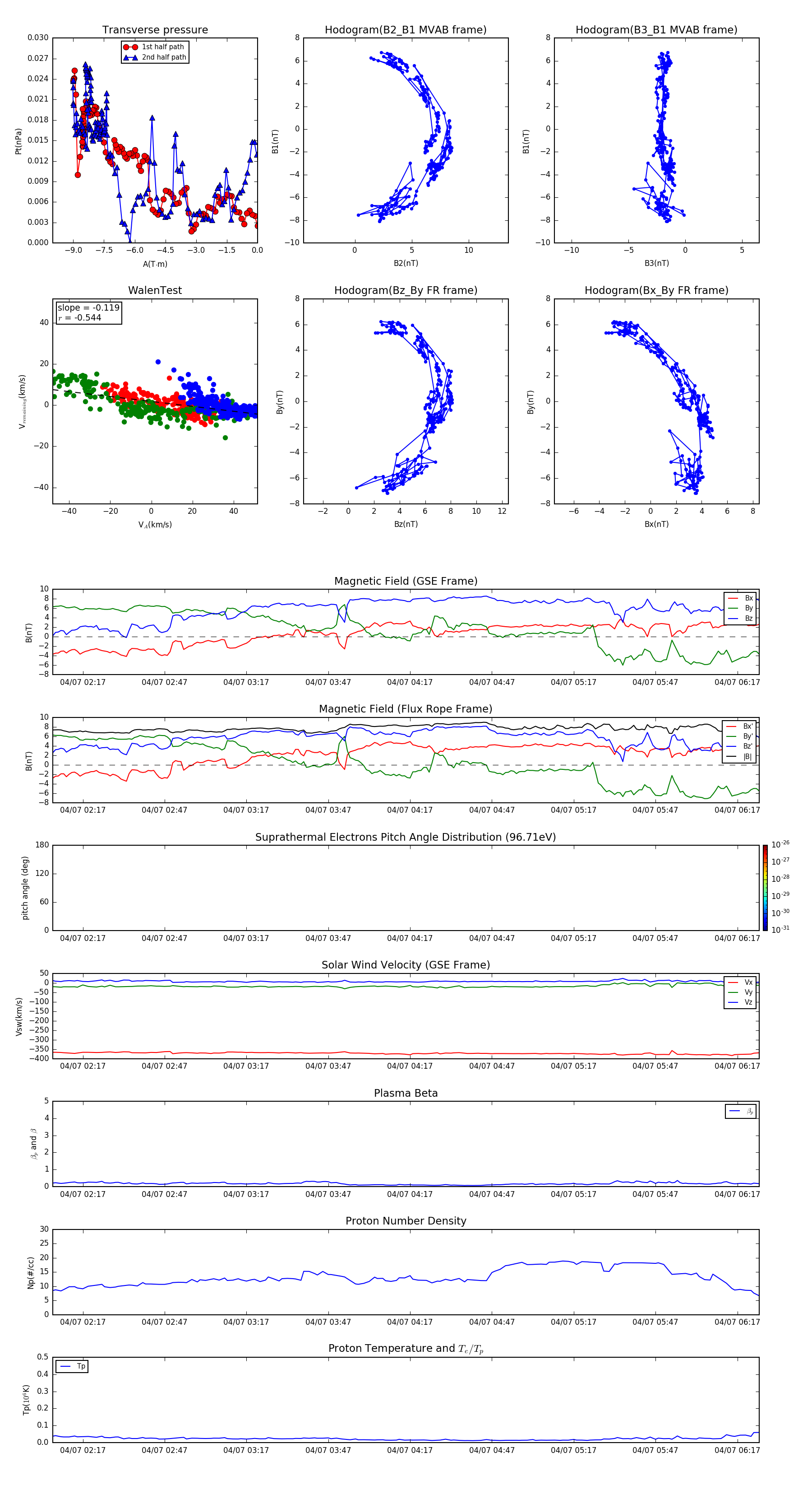
Flux Rope in 2002

Flux Rope Event 2002-04-07 02:06 ~ 2002-04-07 06:25 (260 minutes)


plot