HOME   LIST
‹–   –›

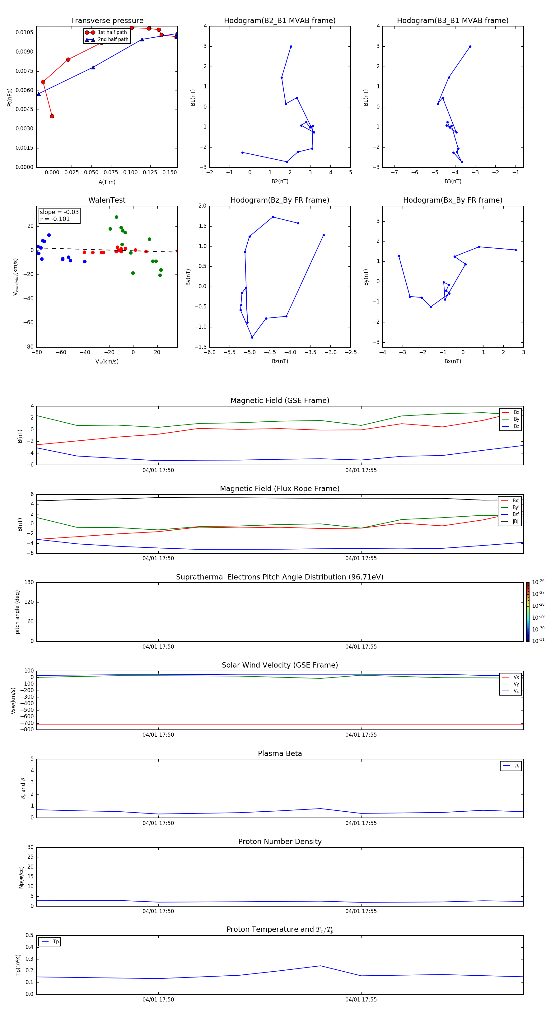
Flux Rope in 2002

Flux Rope Event 2002-04-01 17:47 ~ 2002-04-01 17:59 (13 minutes)


plot