HOME   LIST
‹–   –›

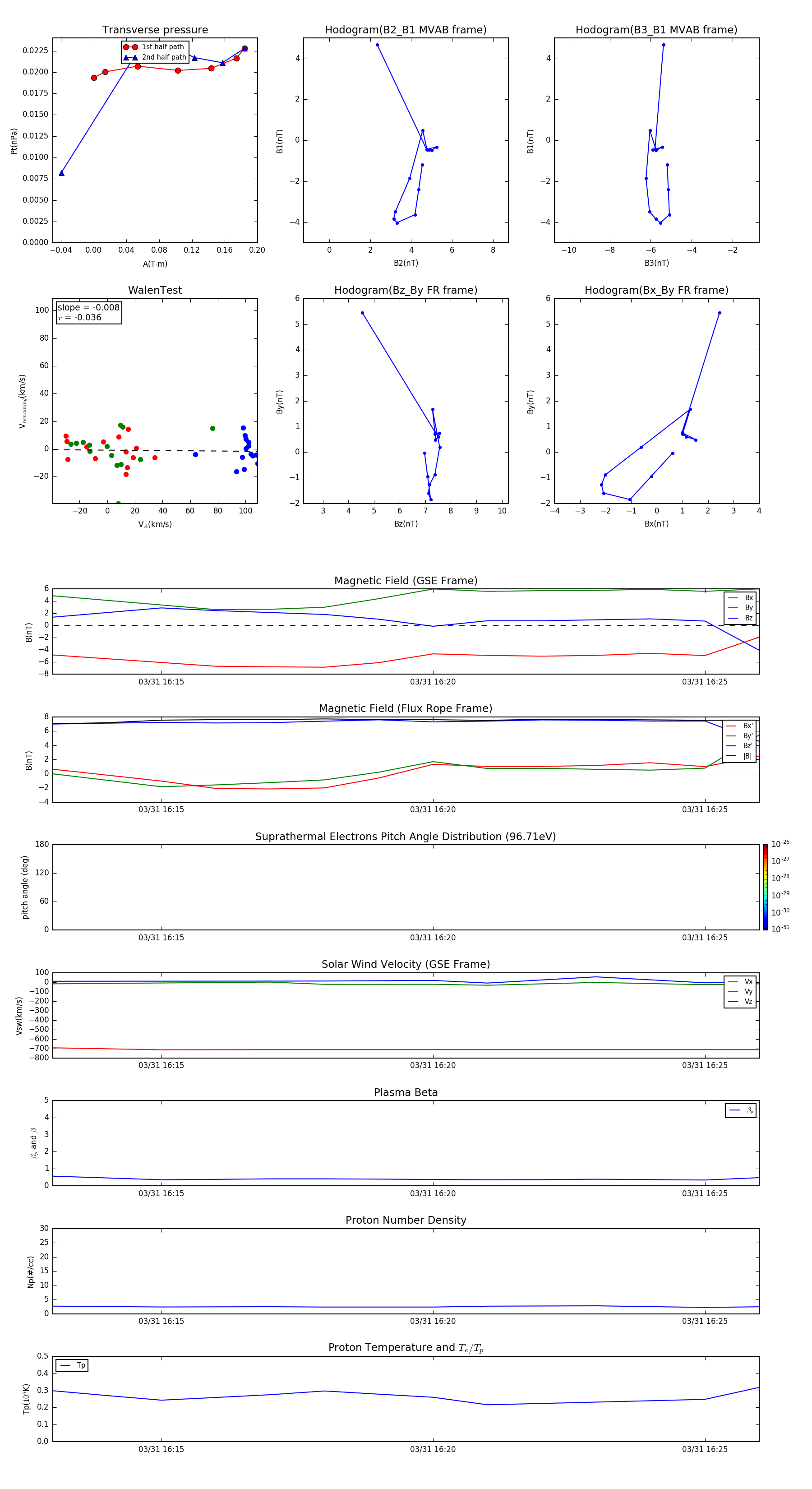
Flux Rope in 2002

Flux Rope Event 2002-03-31 16:13 ~ 2002-03-31 16:26 (14 minutes)


plot