HOME   LIST
‹–   –›

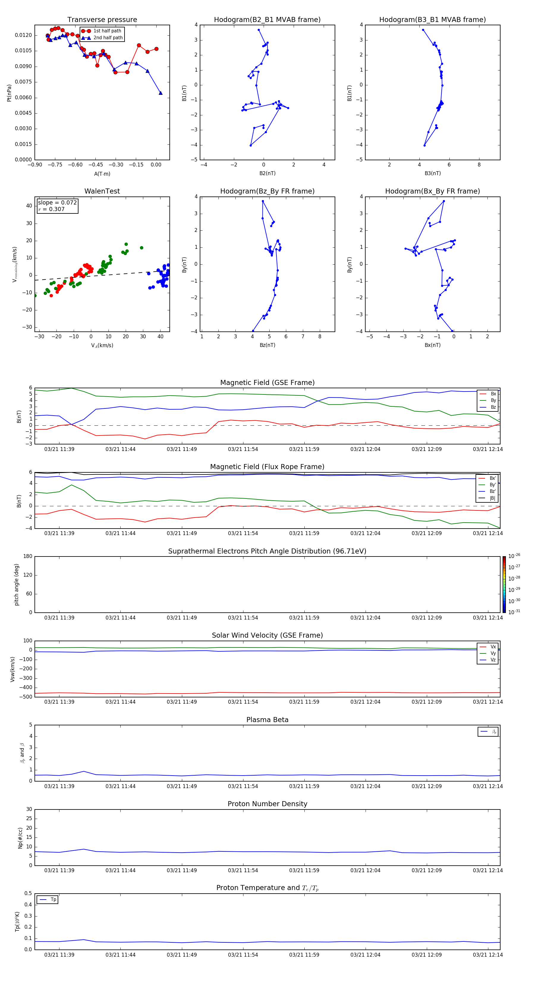
Flux Rope in 2002

Flux Rope Event 2002-03-21 11:37 ~ 2002-03-21 12:15 (39 minutes)


plot