HOME   LIST
‹–   –›

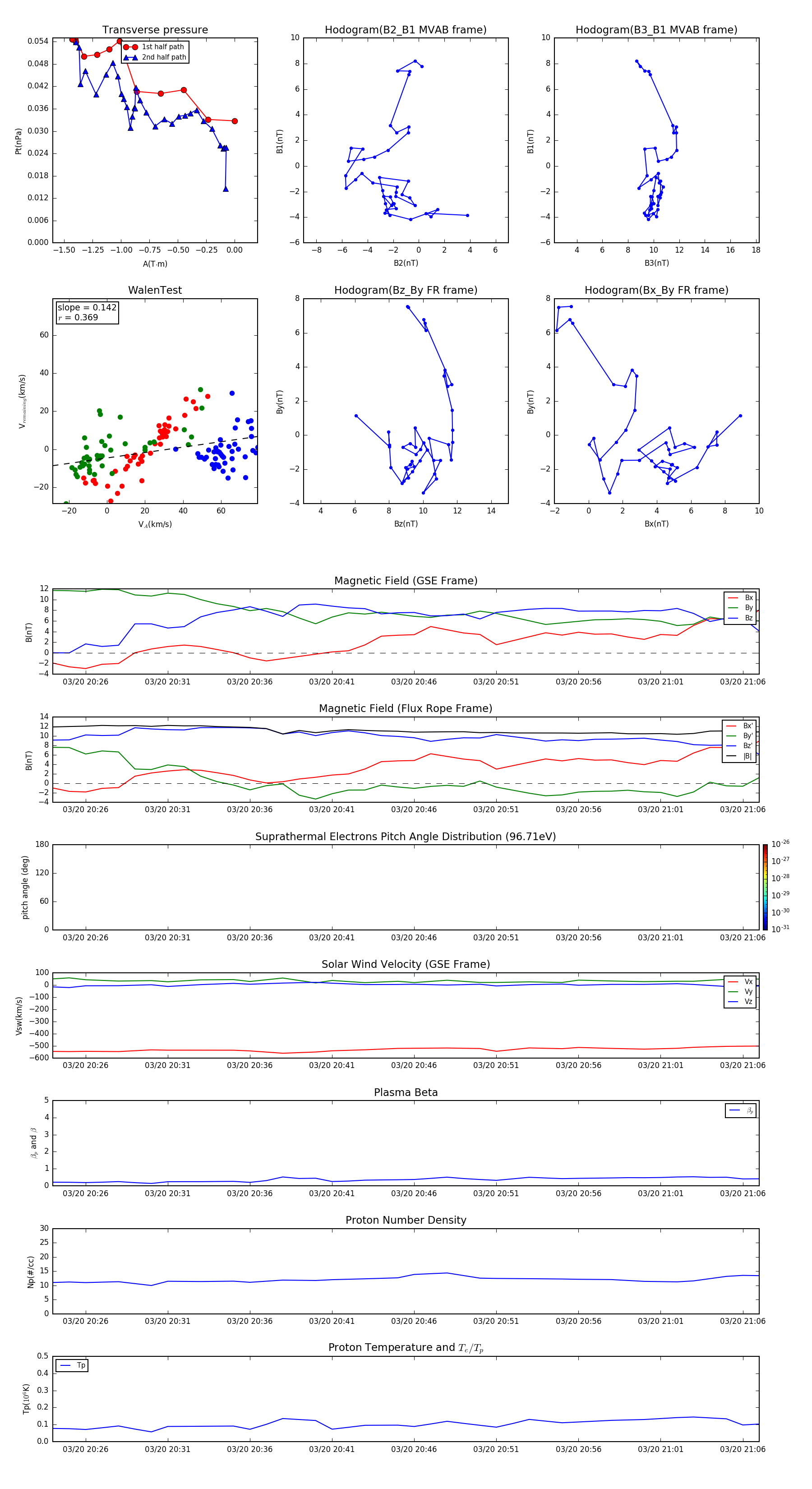
Flux Rope in 2002

Flux Rope Event 2002-03-20 20:24 ~ 2002-03-20 21:07 (44 minutes)


plot