HOME   LIST
‹–   –›

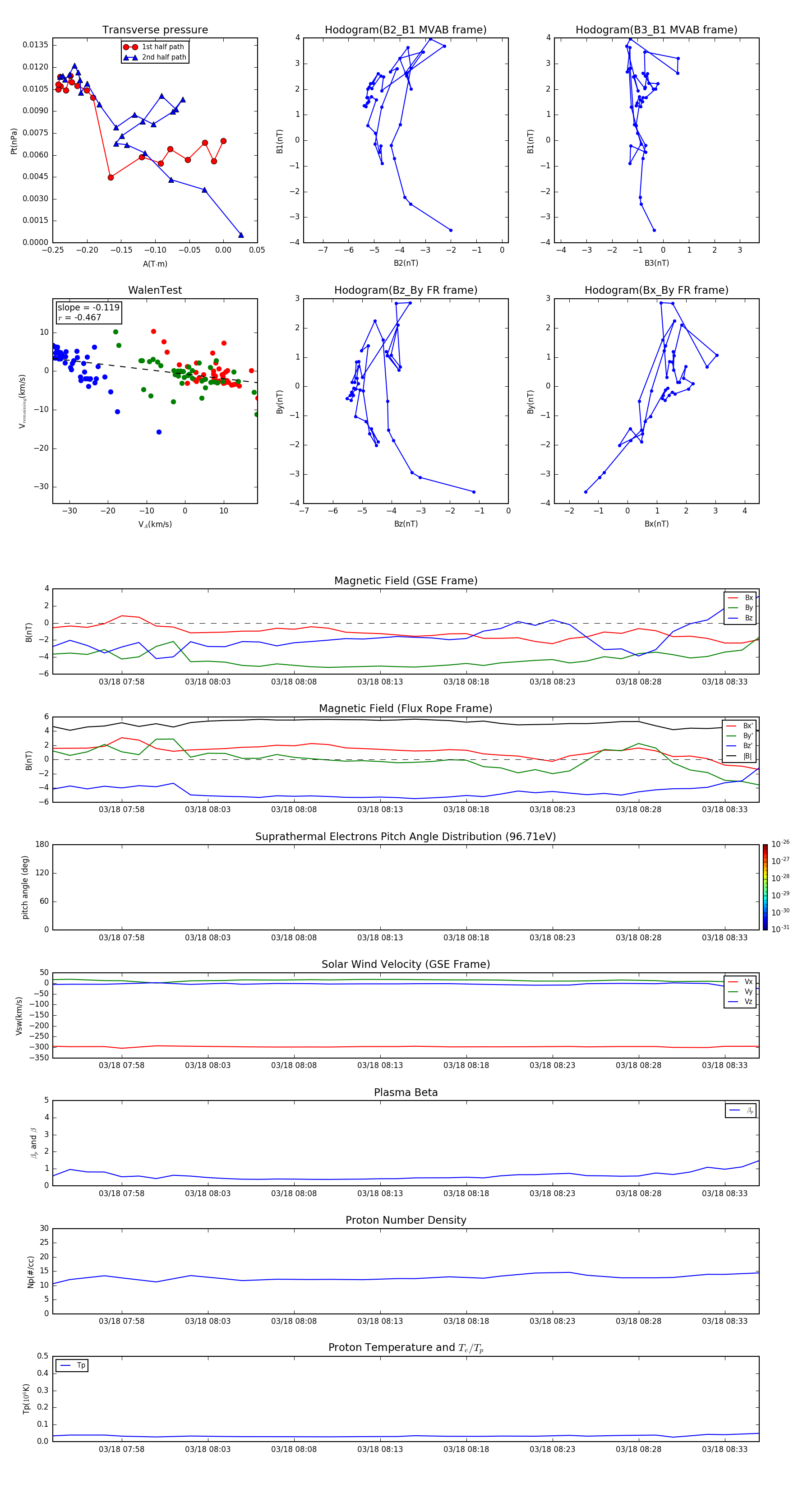
Flux Rope in 2002

Flux Rope Event 2002-03-18 07:54 ~ 2002-03-18 08:35 (42 minutes)


plot