HOME   LIST
‹–   –›

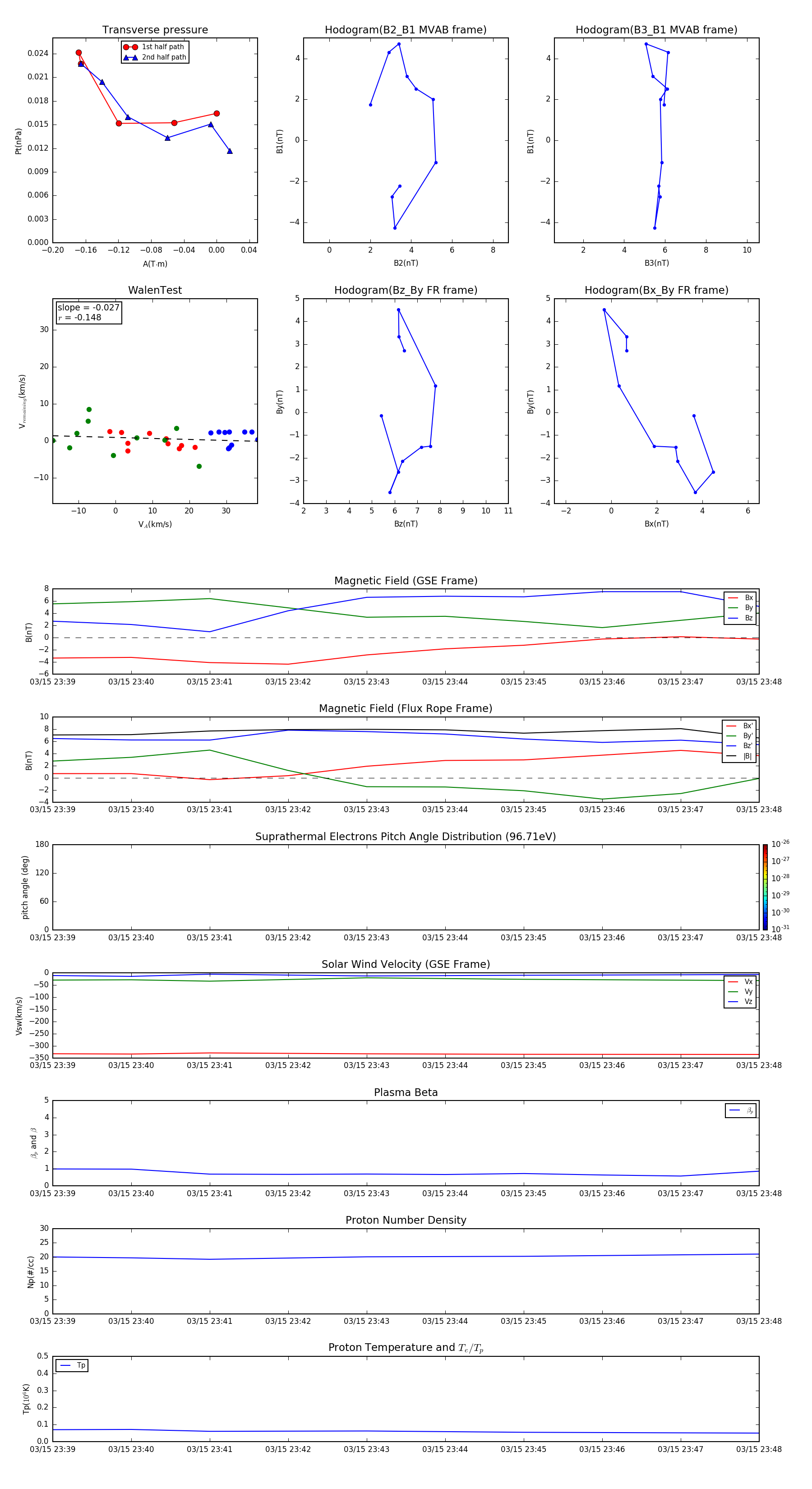
Flux Rope in 2002

Flux Rope Event 2002-03-15 23:39 ~ 2002-03-15 23:48 (10 minutes)


plot