HOME   LIST
‹–   –›

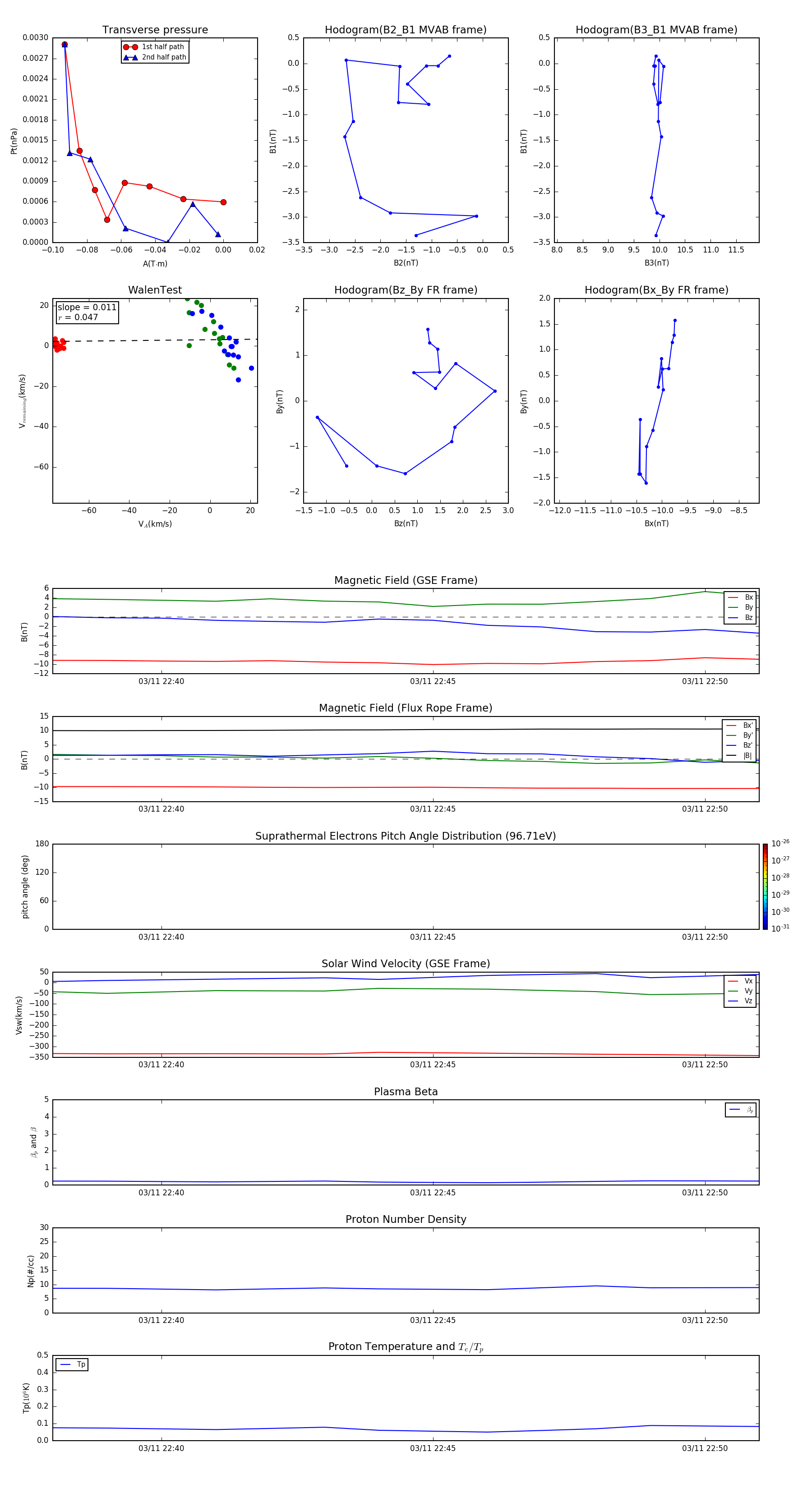
Flux Rope in 2002

Flux Rope Event 2002-03-11 22:38 ~ 2002-03-11 22:51 (14 minutes)


plot