HOME   LIST
‹–   –›

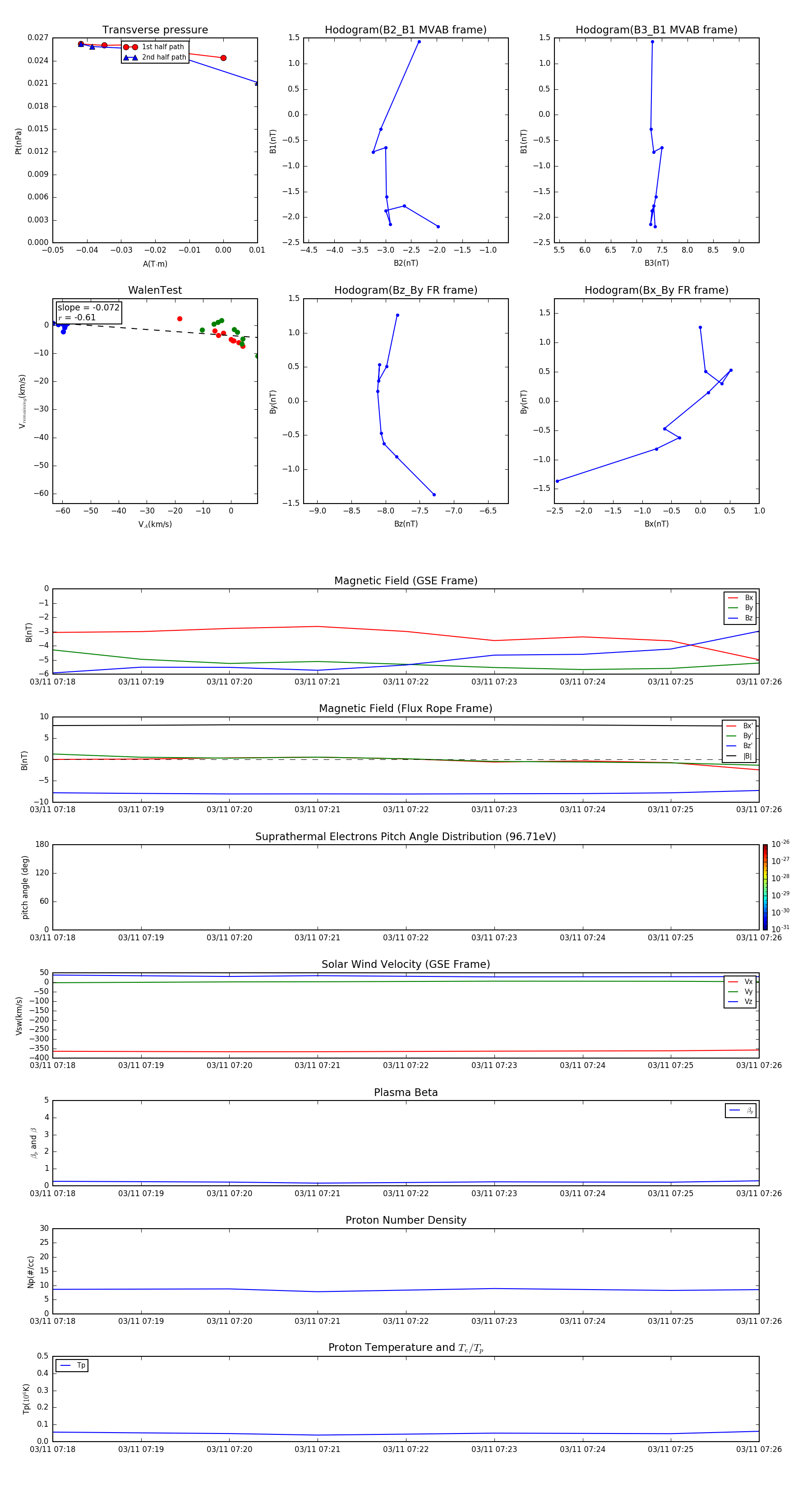
Flux Rope in 2002

Flux Rope Event 2002-03-11 07:18 ~ 2002-03-11 07:26 (9 minutes)


plot