HOME   LIST
‹–   –›

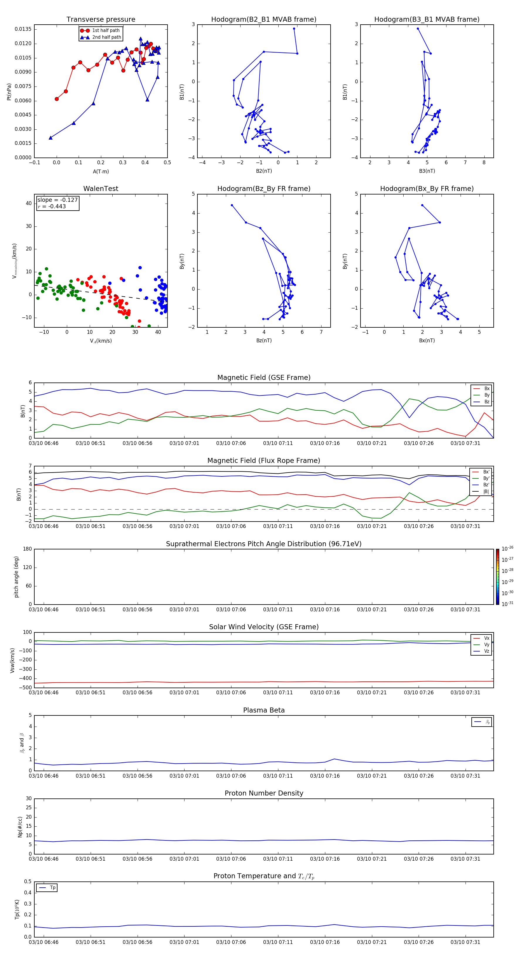
Flux Rope in 2002

Flux Rope Event 2002-03-10 06:45 ~ 2002-03-10 07:34 (50 minutes)


plot