HOME   LIST
‹–   –›

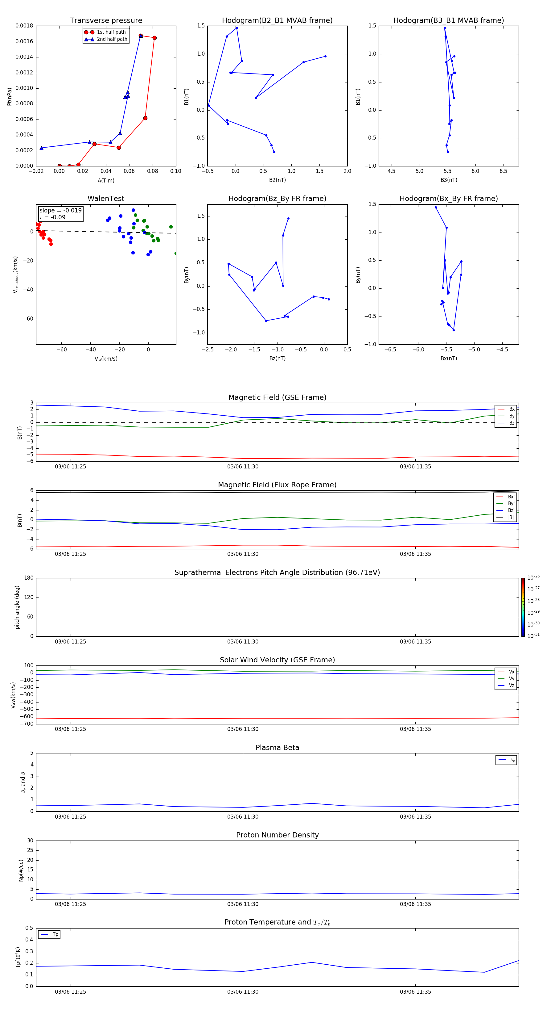
Flux Rope in 2002

Flux Rope Event 2002-03-06 11:24 ~ 2002-03-06 11:38 (15 minutes)


plot