HOME   LIST
‹–   –›

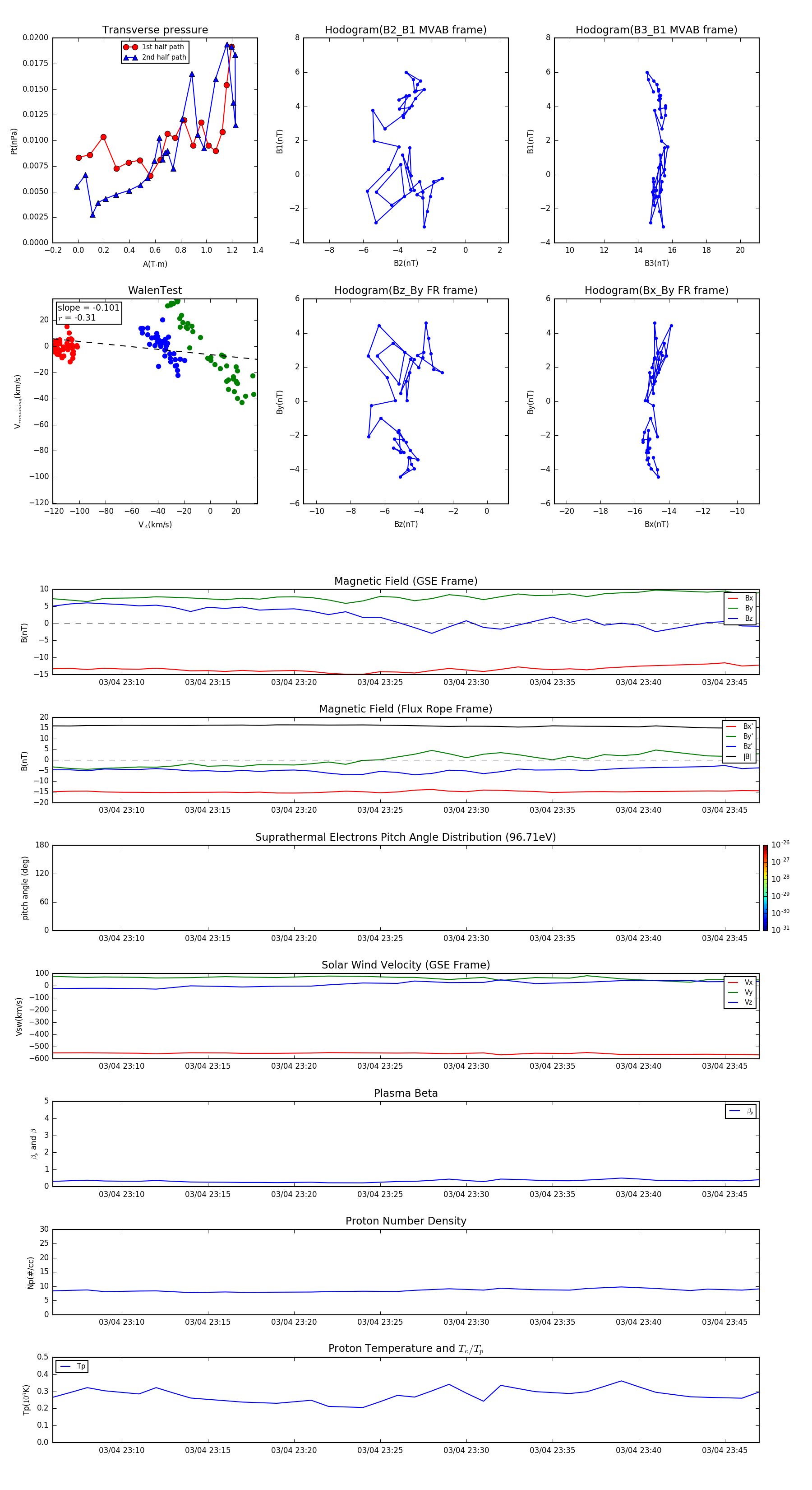
Flux Rope in 2002

Flux Rope Event 2002-03-04 23:06 ~ 2002-03-04 23:47 (42 minutes)


plot