HOME   LIST
‹–   –›

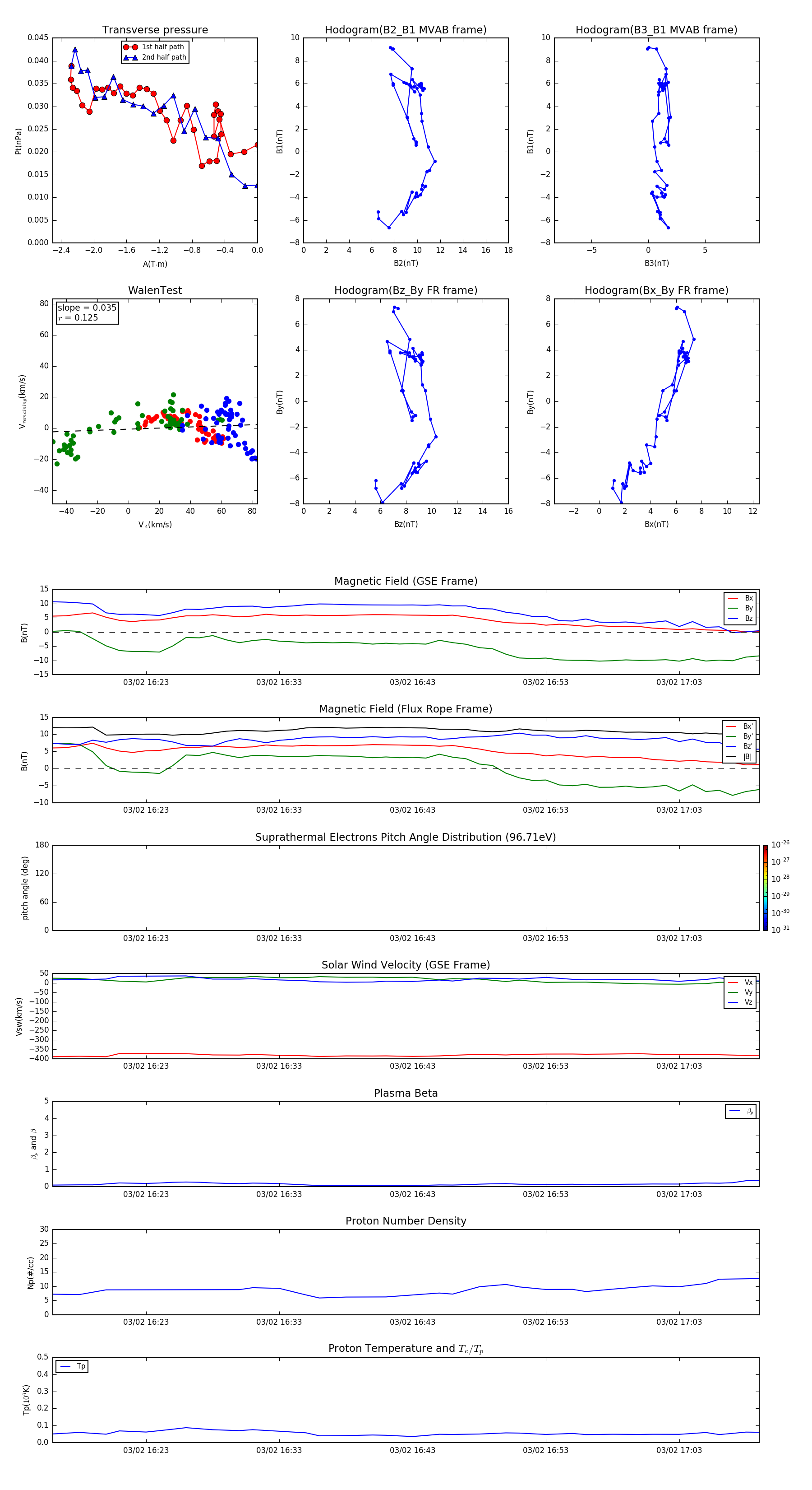
Flux Rope in 2002

Flux Rope Event 2002-03-02 16:16 ~ 2002-03-02 17:09 (54 minutes)


plot