HOME   LIST
‹–   –›

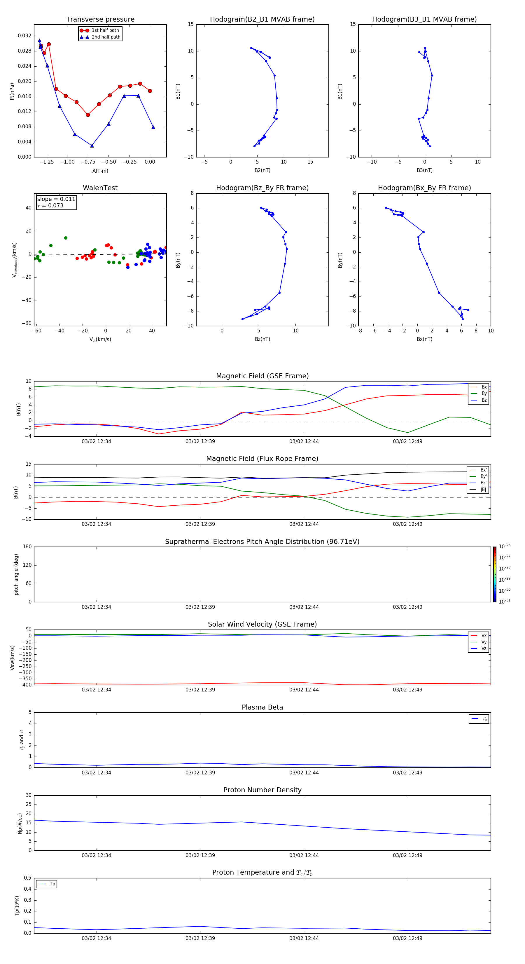
Flux Rope in 2002

Flux Rope Event 2002-03-02 12:31 ~ 2002-03-02 12:53 (23 minutes)


plot