HOME   LIST
‹–   –›

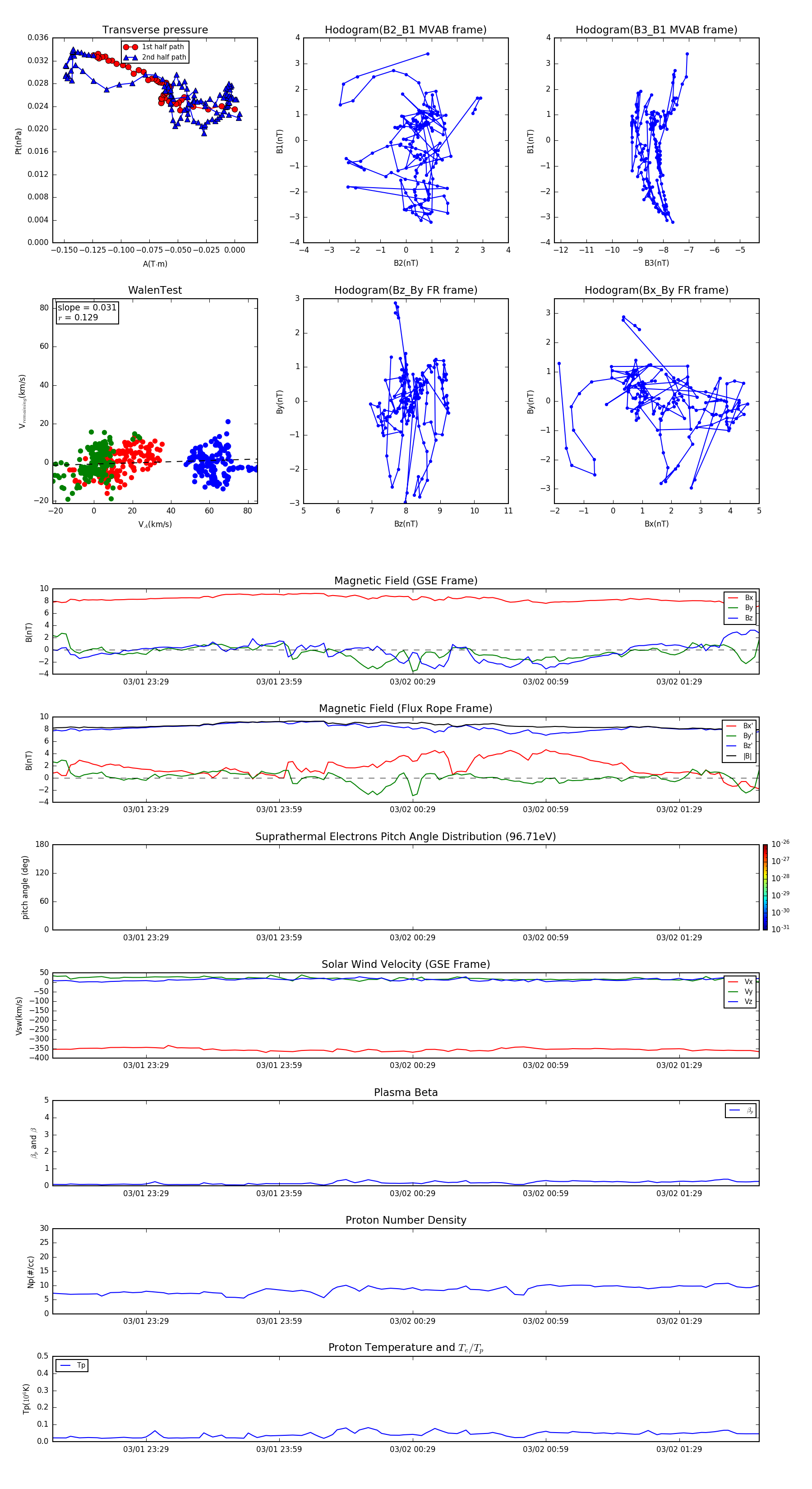
Flux Rope in 2002

Flux Rope Event 2002-03-01 23:08 ~ 2002-03-02 01:47 (160 minutes)


plot