HOME   LIST
‹–   –›

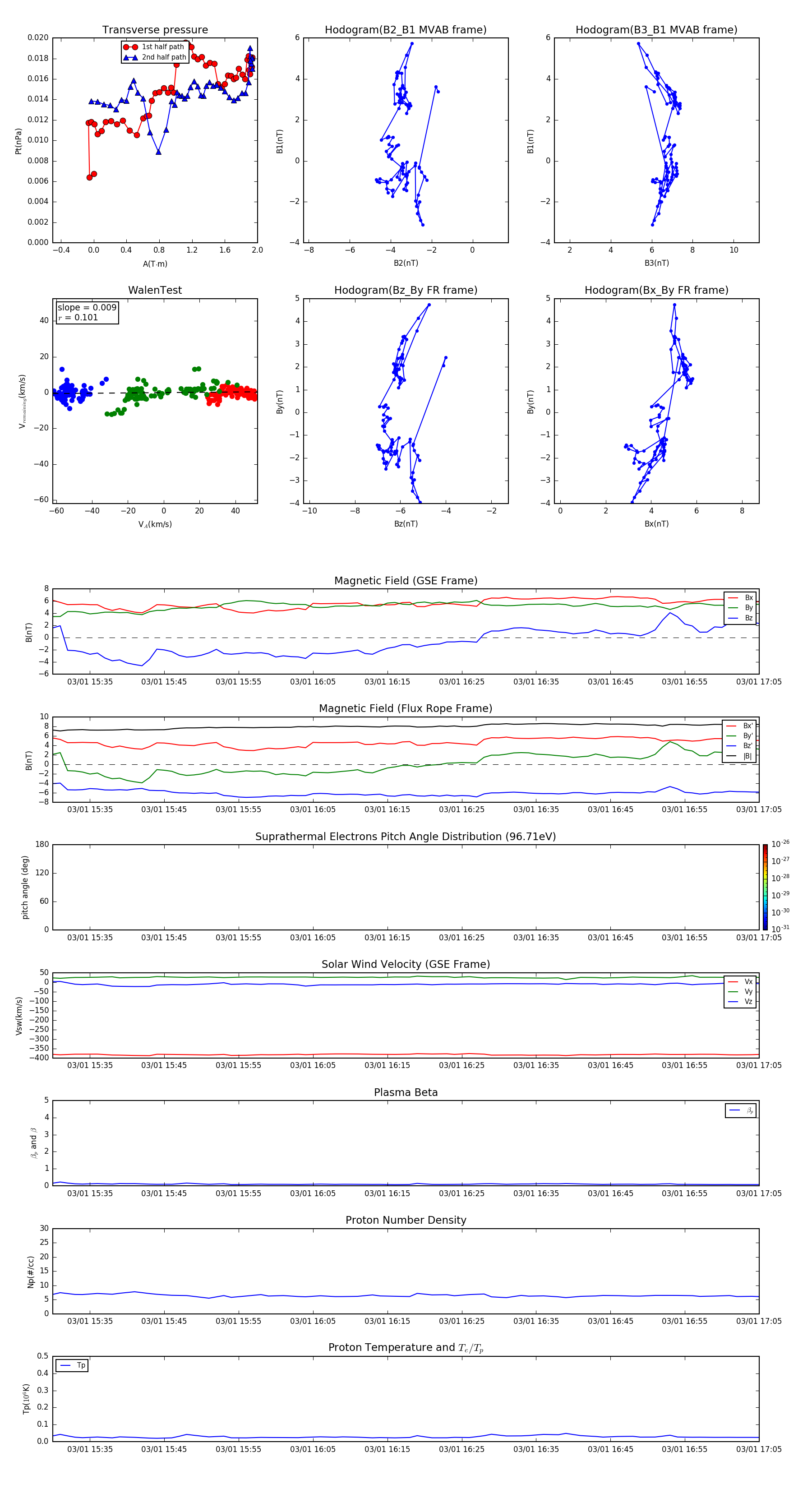
Flux Rope in 2002

Flux Rope Event 2002-03-01 15:30 ~ 2002-03-01 17:05 (96 minutes)


plot