HOME   LIST
‹–   –›

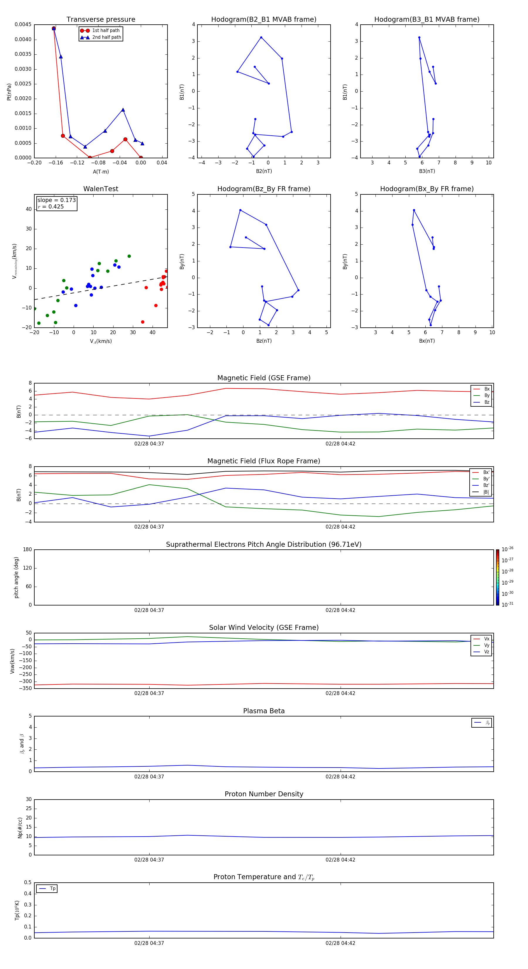
Flux Rope in 2002

Flux Rope Event 2002-02-28 04:34 ~ 2002-02-28 04:46 (13 minutes)


plot