HOME   LIST
‹–   –›

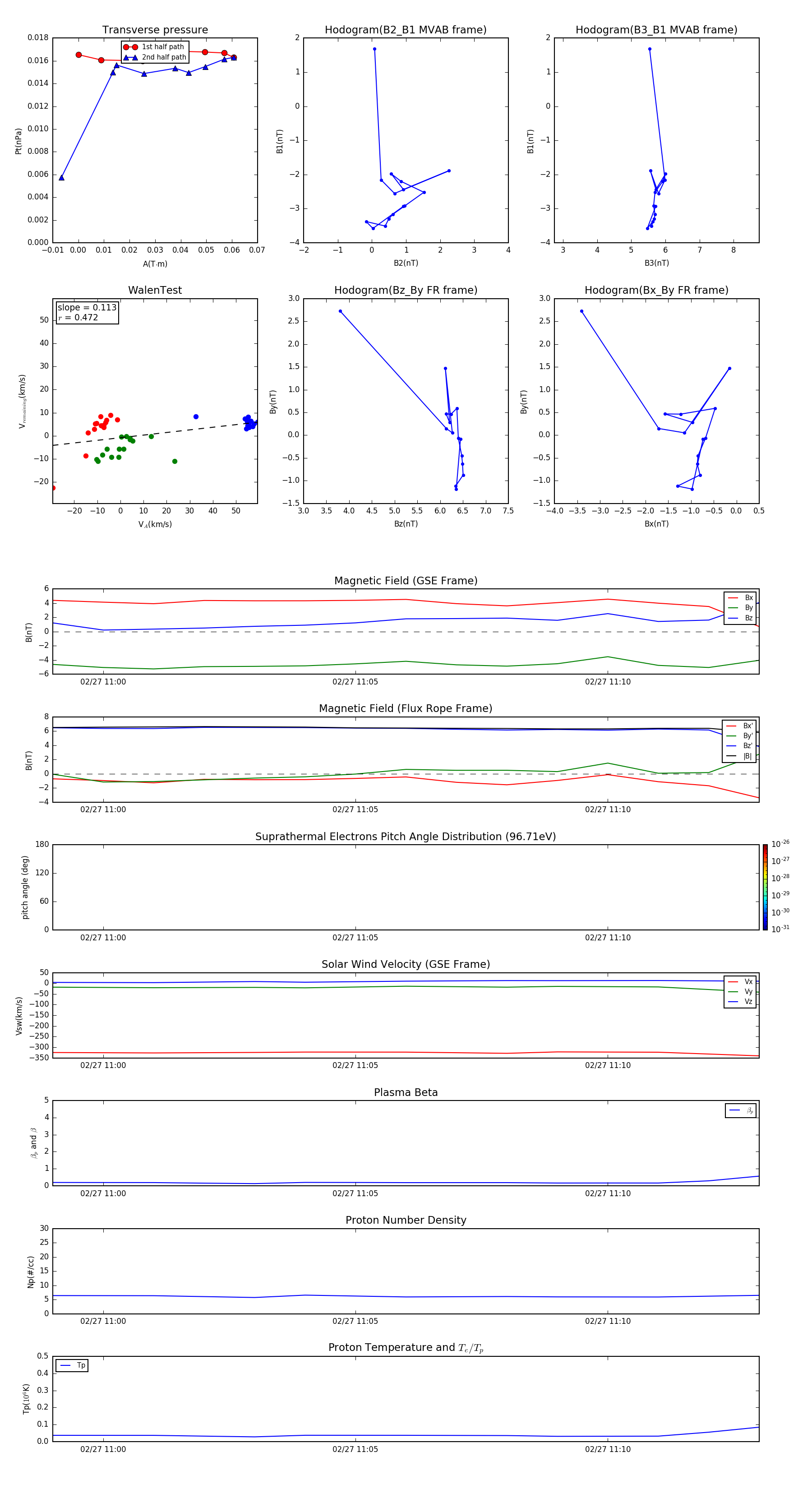
Flux Rope in 2002

Flux Rope Event 2002-02-27 10:59 ~ 2002-02-27 11:13 (15 minutes)


plot