HOME   LIST
‹–   –›

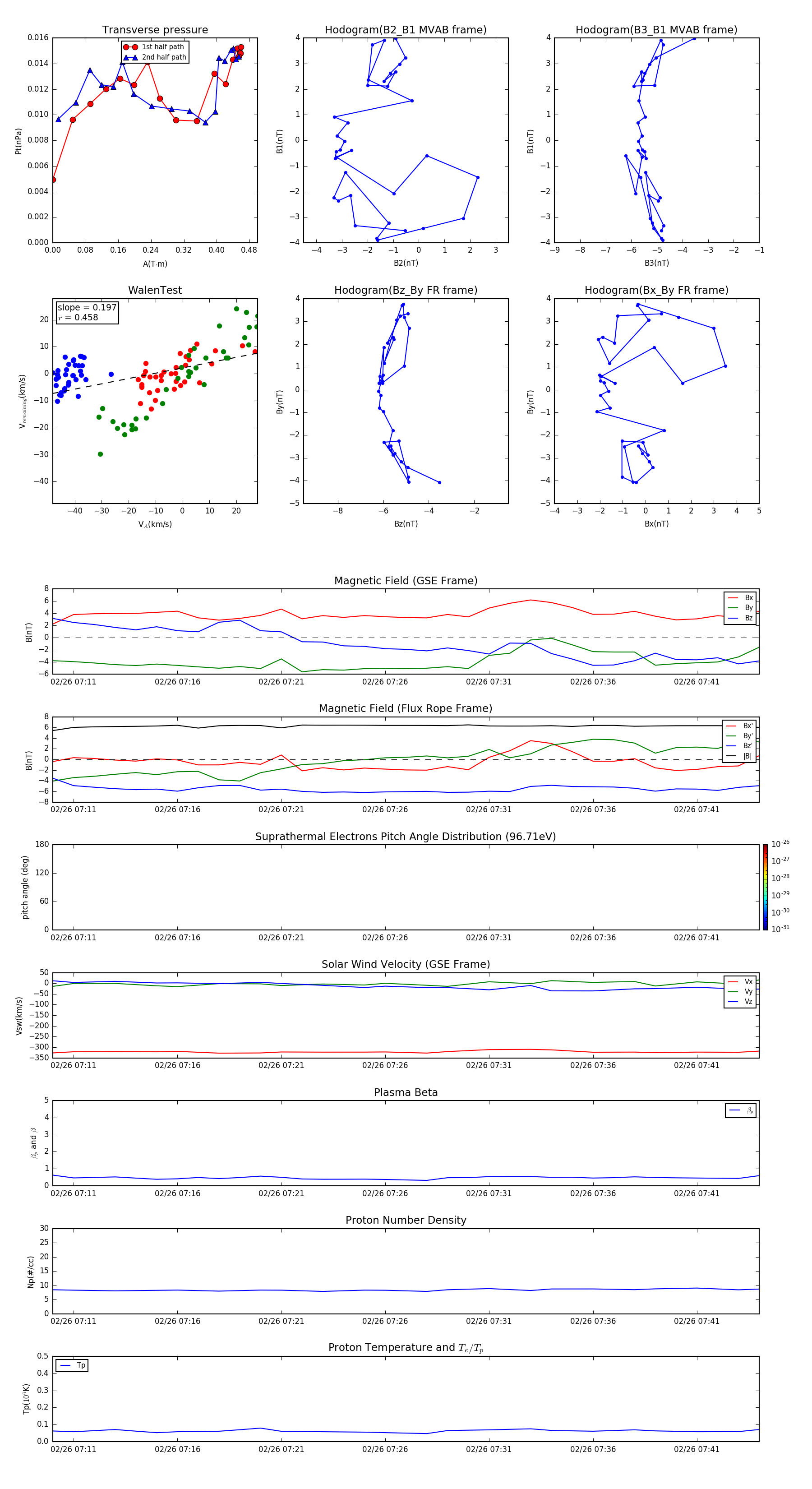
Flux Rope in 2002

Flux Rope Event 2002-02-26 07:10 ~ 2002-02-26 07:44 (35 minutes)


plot