HOME   LIST
‹–   –›

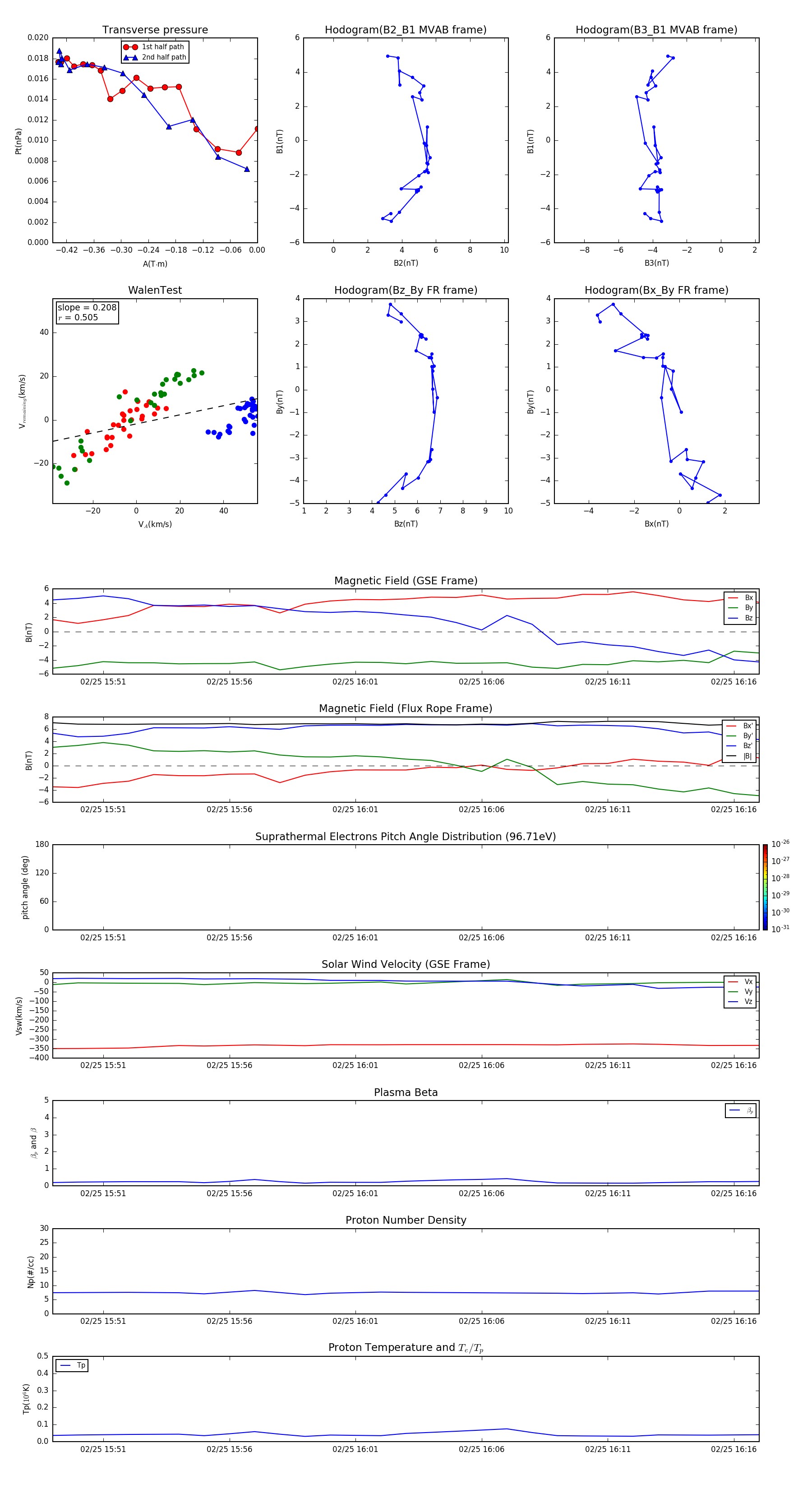
Flux Rope in 2002

Flux Rope Event 2002-02-25 15:49 ~ 2002-02-25 16:17 (29 minutes)


plot