HOME   LIST
‹–   –›

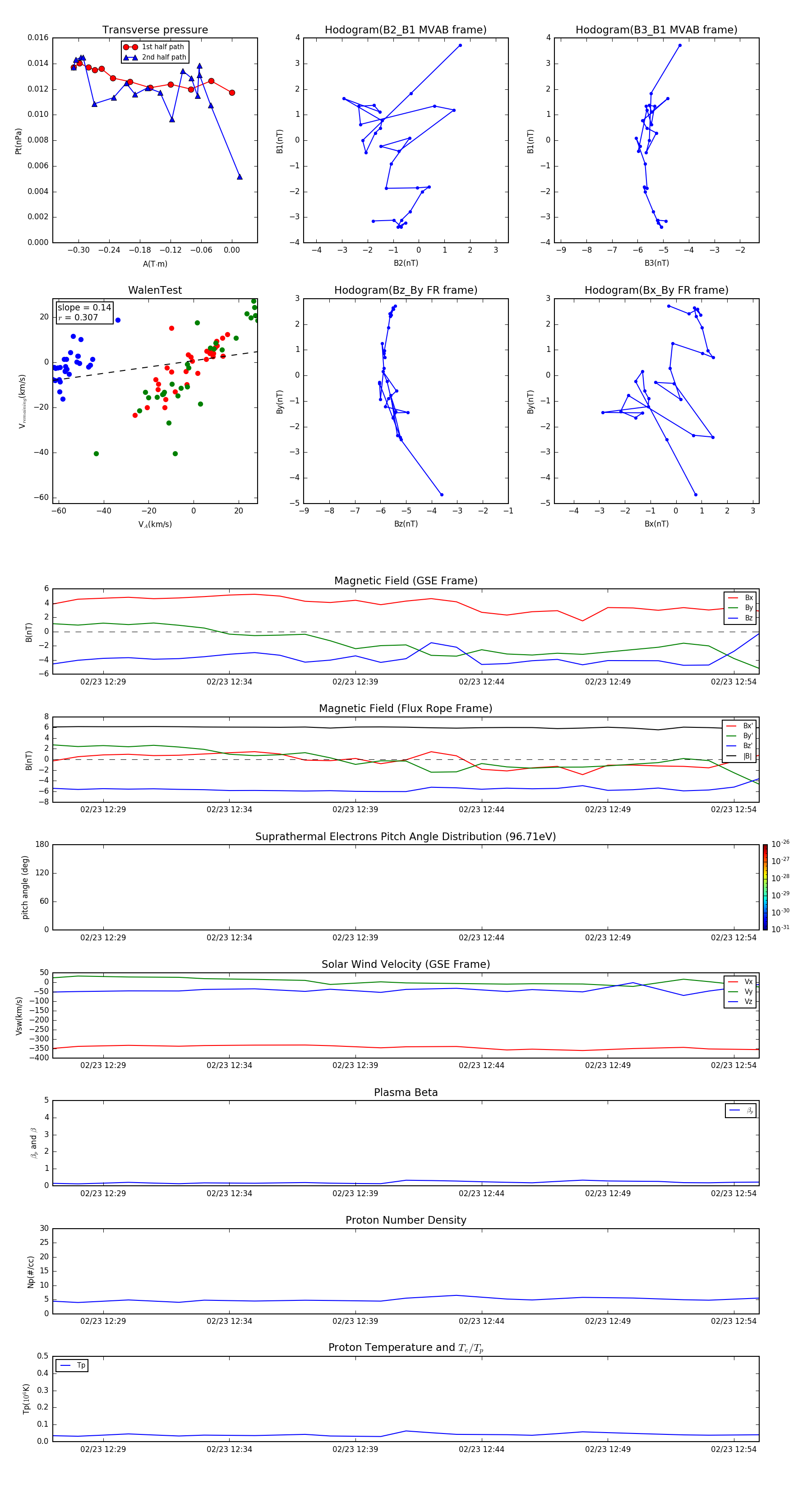
Flux Rope in 2002

Flux Rope Event 2002-02-23 12:27 ~ 2002-02-23 12:55 (29 minutes)


plot