HOME   LIST
‹–   –›

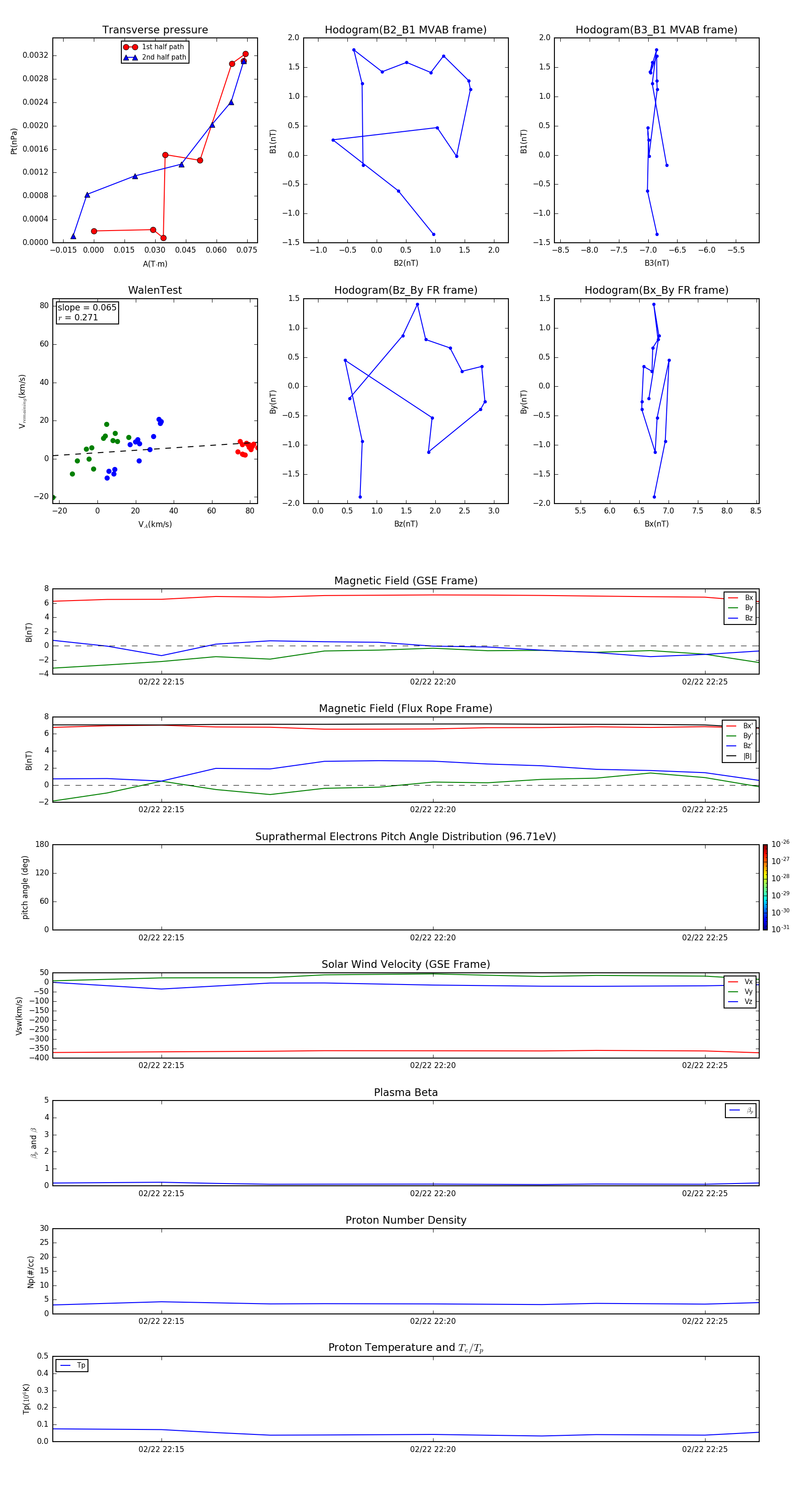
Flux Rope in 2002

Flux Rope Event 2002-02-22 22:13 ~ 2002-02-22 22:26 (14 minutes)


plot