HOME   LIST
‹–   –›

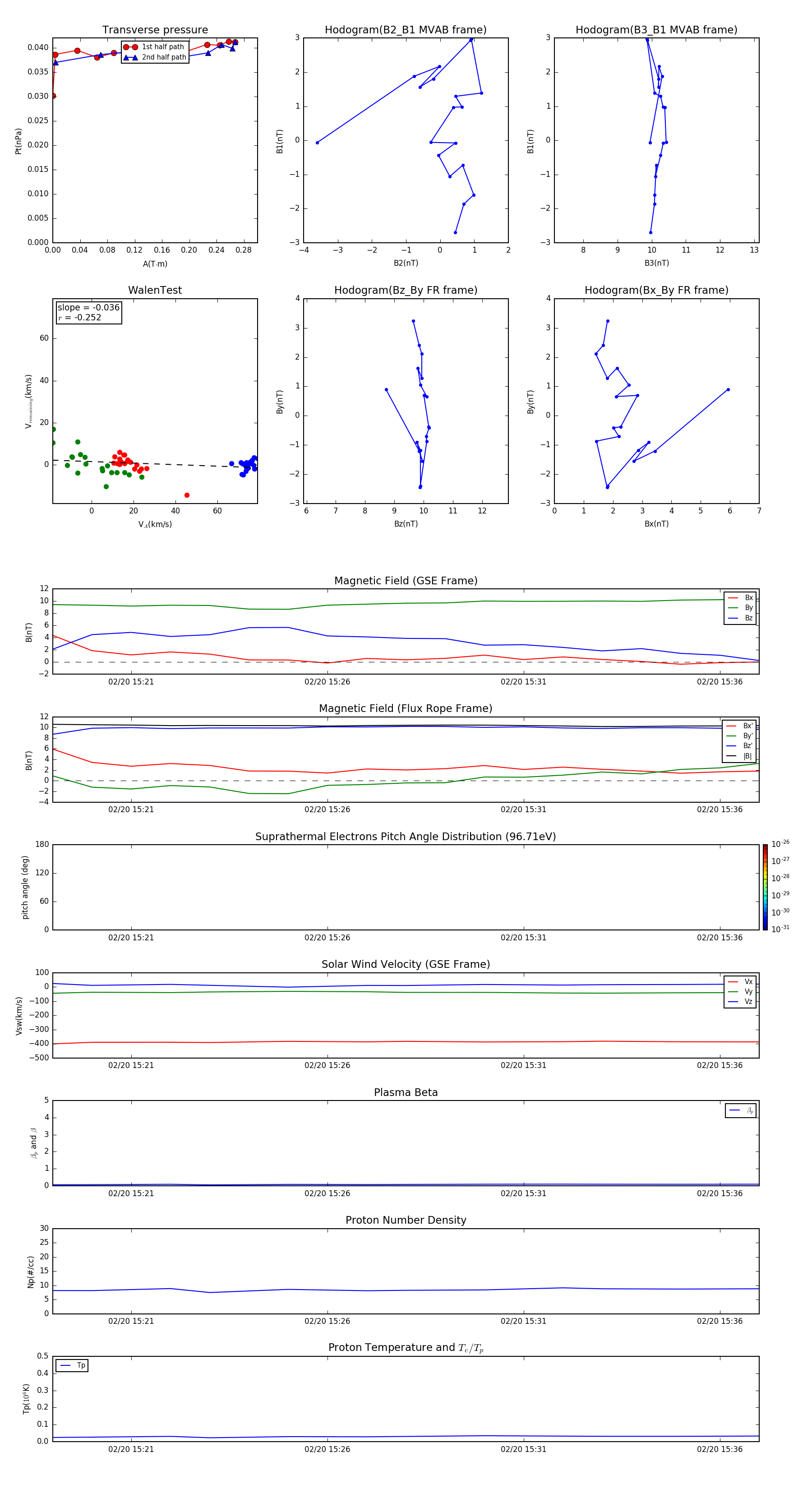
Flux Rope in 2002

Flux Rope Event 2002-02-20 15:19 ~ 2002-02-20 15:37 (19 minutes)


plot