HOME   LIST
‹–   –›

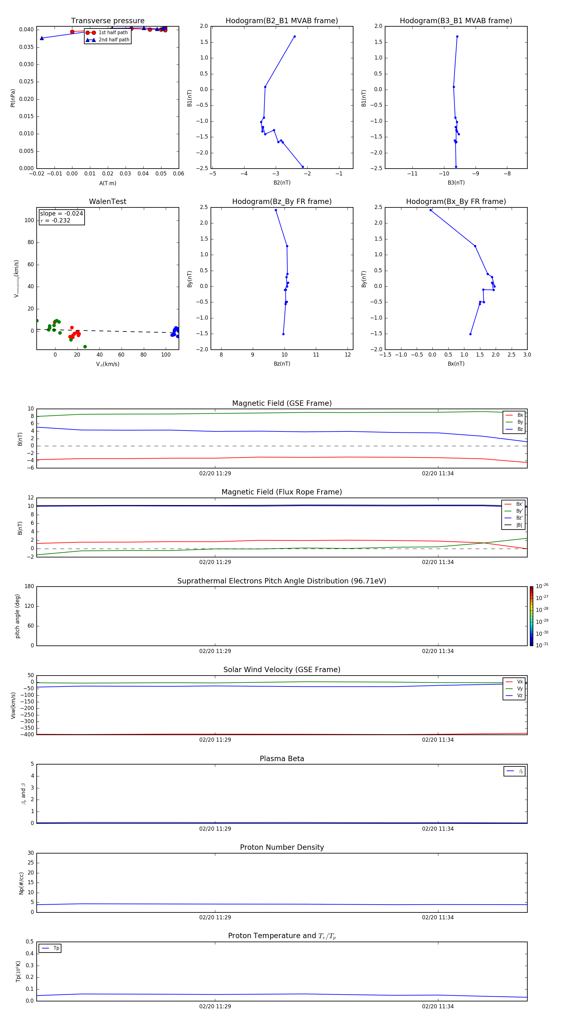
Flux Rope in 2002

Flux Rope Event 2002-02-20 11:25 ~ 2002-02-20 11:36 (12 minutes)


plot