HOME   LIST
‹–   –›

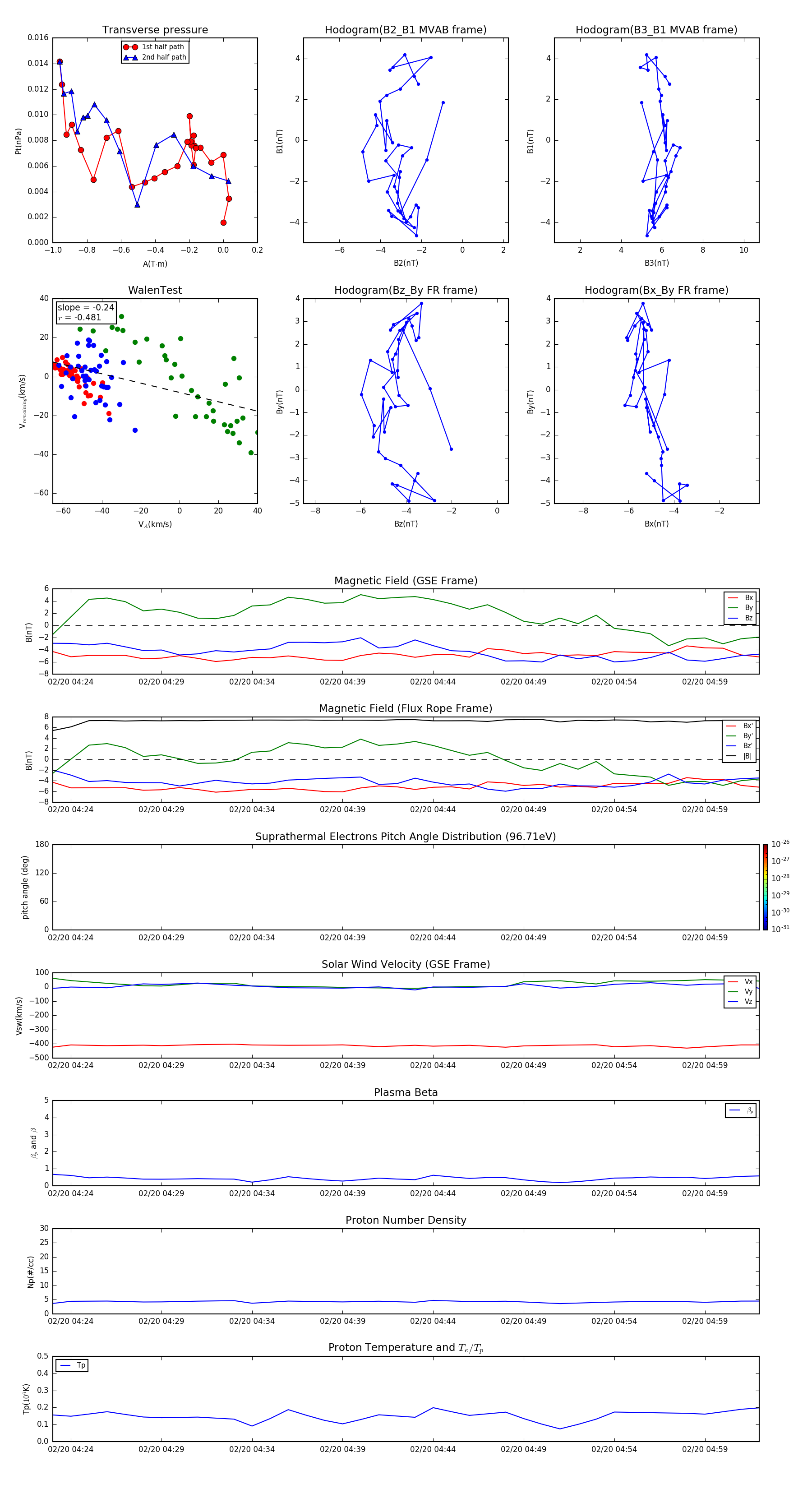
Flux Rope in 2002

Flux Rope Event 2002-02-20 04:23 ~ 2002-02-20 05:02 (40 minutes)


plot