HOME   LIST
‹–   –›

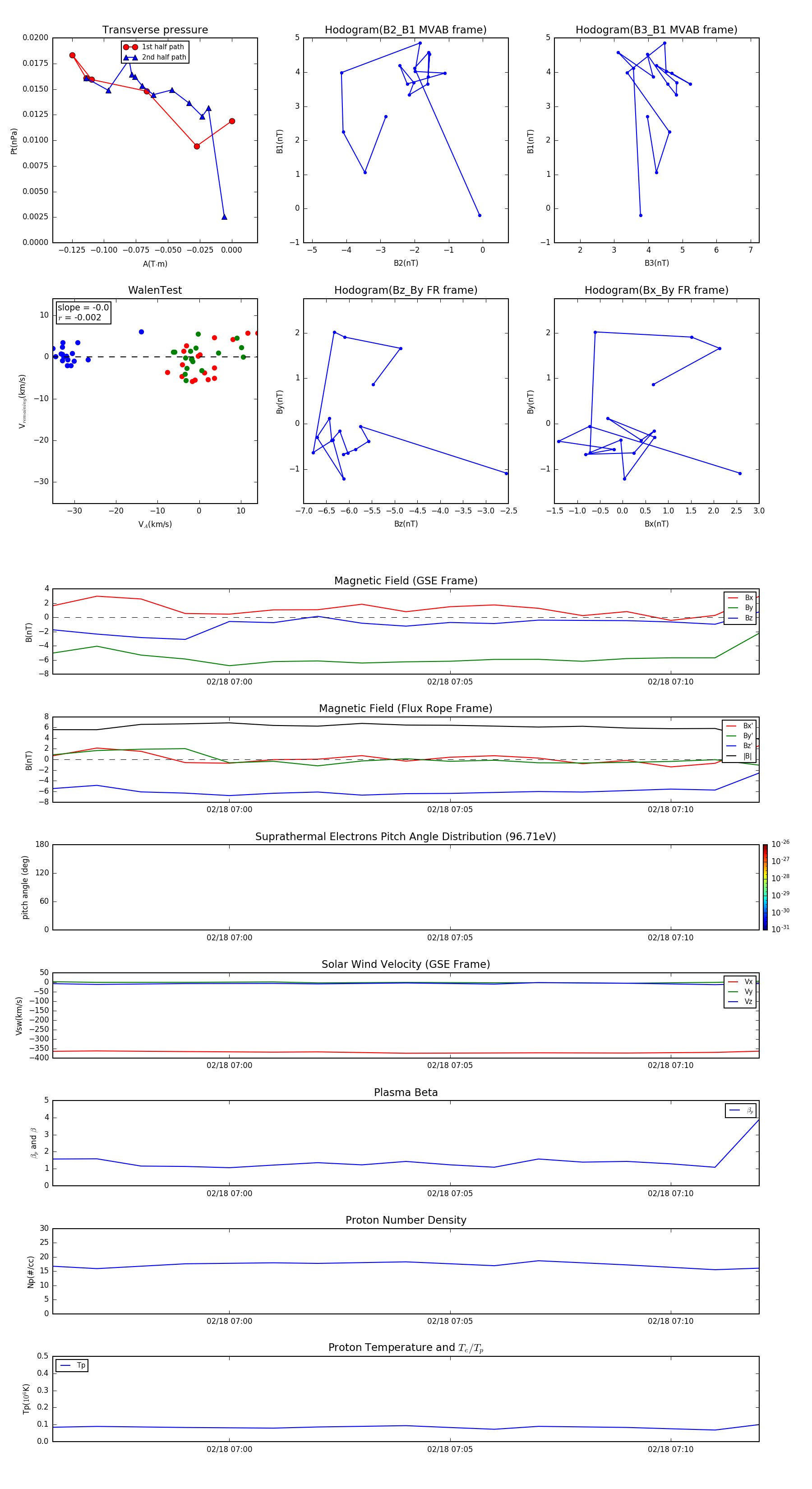
Flux Rope in 2002

Flux Rope Event 2002-02-18 06:56 ~ 2002-02-18 07:12 (17 minutes)


plot