HOME   LIST
‹–   –›

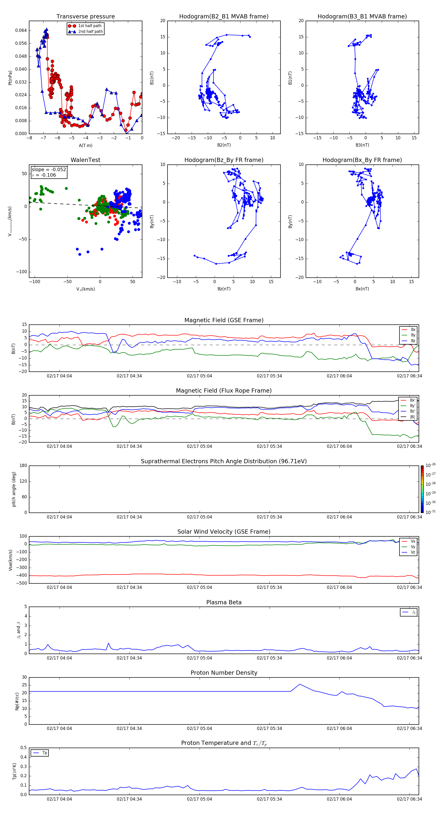
Flux Rope in 2002

Flux Rope Event 2002-02-17 03:51 ~ 2002-02-17 06:38 (168 minutes)


plot