HOME   LIST
‹–   –›

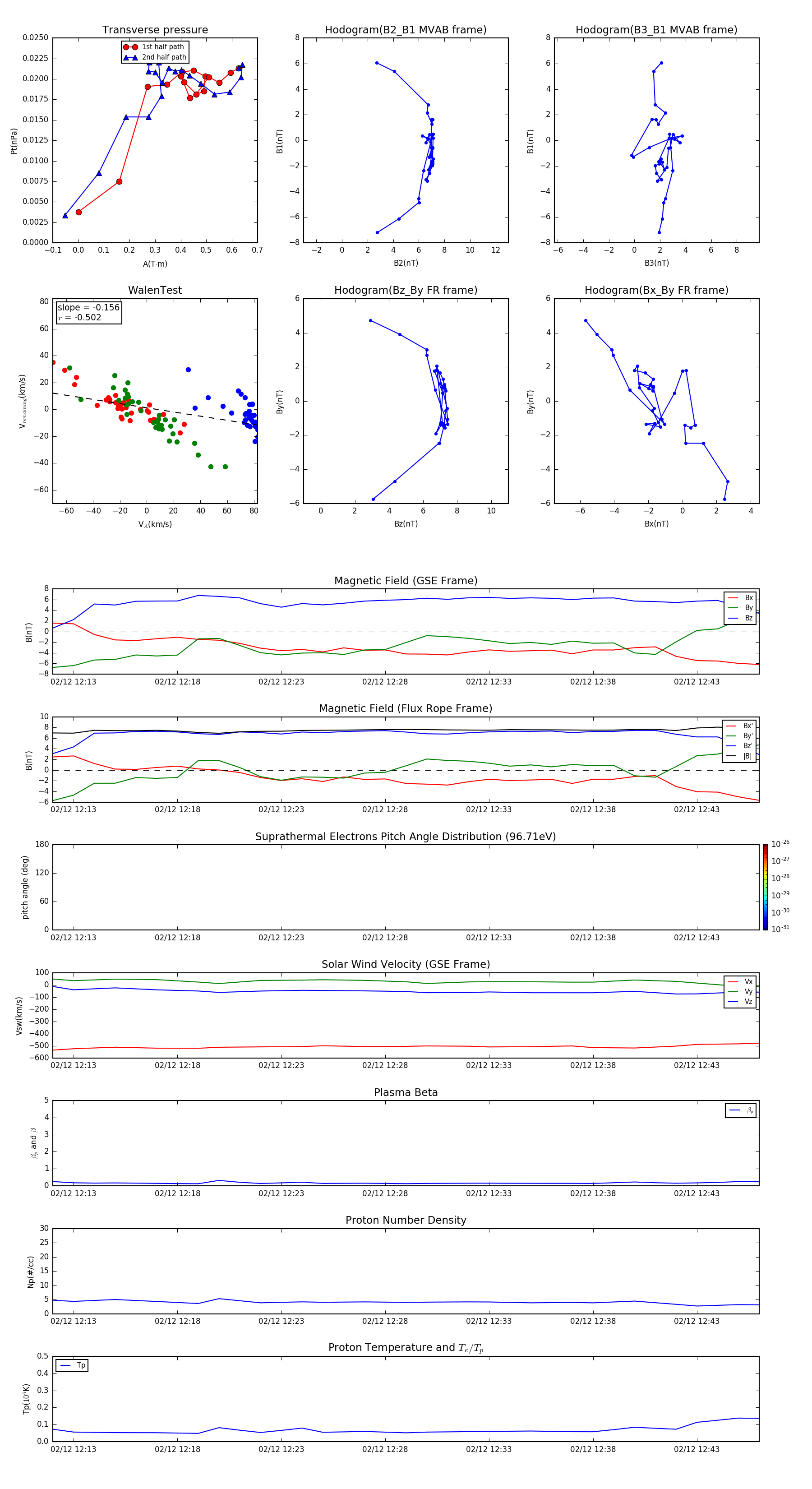
Flux Rope in 2002

Flux Rope Event 2002-02-12 12:12 ~ 2002-02-12 12:46 (35 minutes)


plot