HOME   LIST
‹–   –›

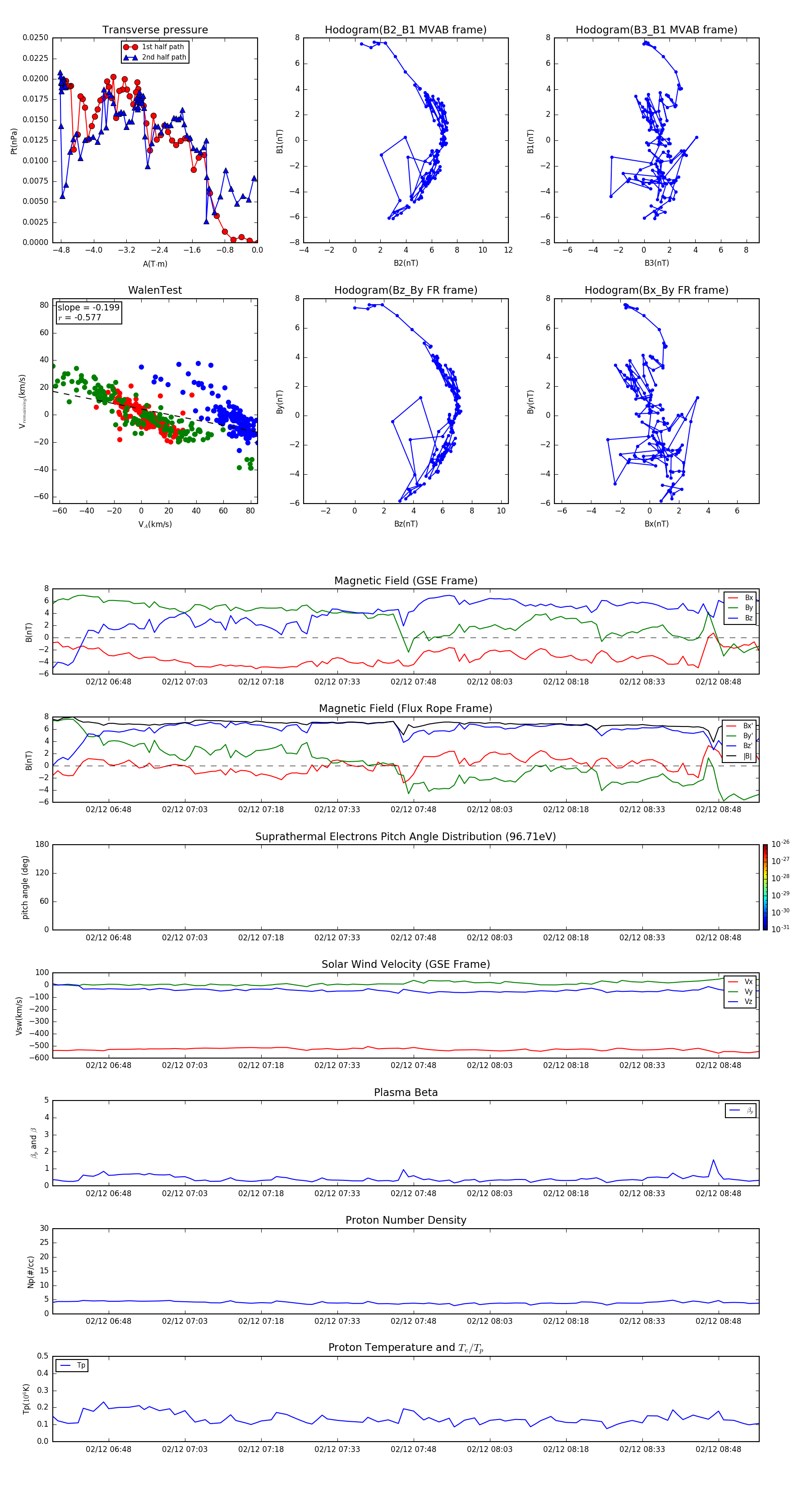
Flux Rope in 2002

Flux Rope Event 2002-02-12 06:37 ~ 2002-02-12 08:56 (140 minutes)


plot