HOME   LIST
‹–   –›

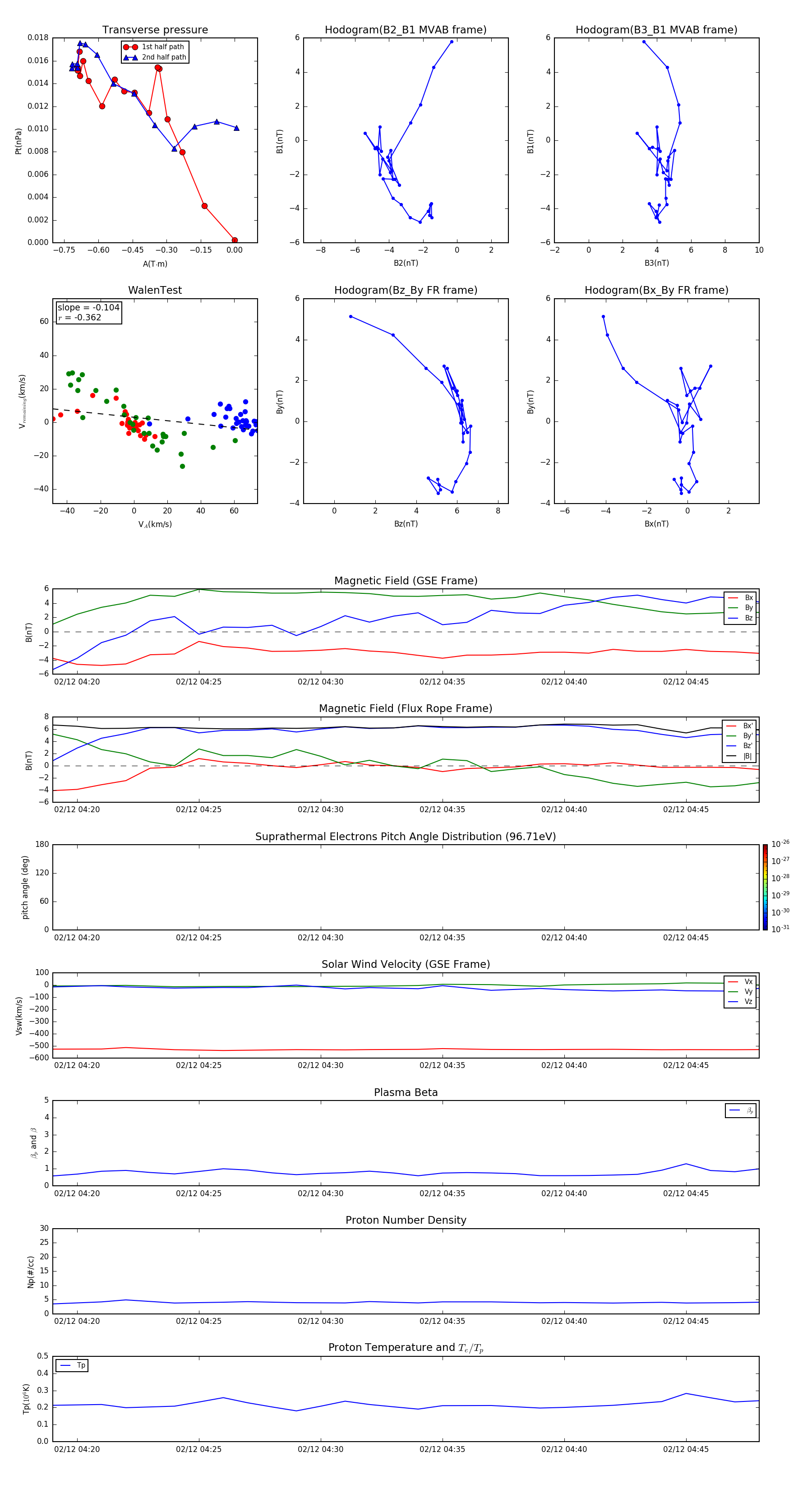
Flux Rope in 2002

Flux Rope Event 2002-02-12 04:19 ~ 2002-02-12 04:48 (30 minutes)


plot