HOME   LIST
‹–   –›

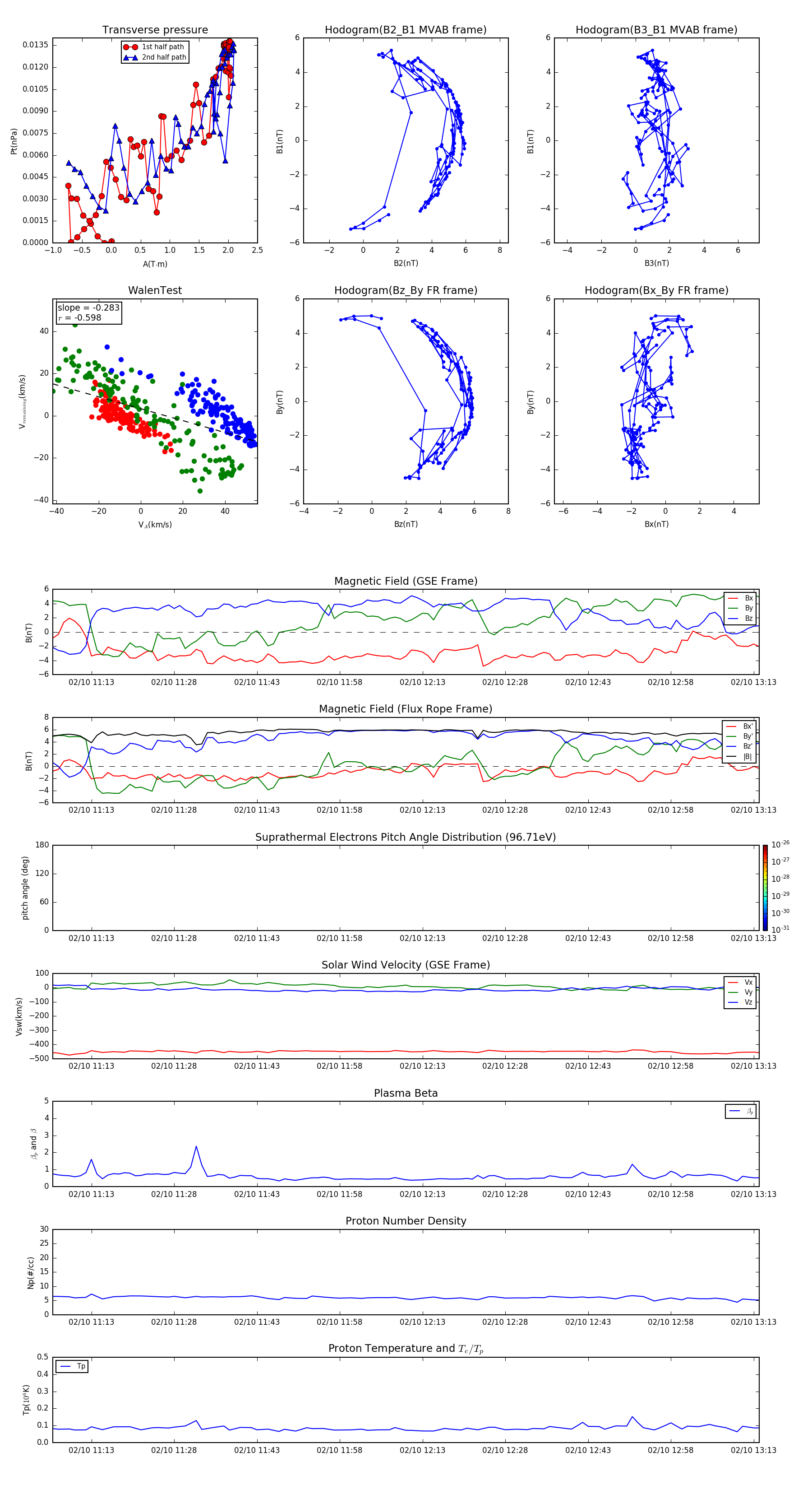
Flux Rope in 2002

Flux Rope Event 2002-02-10 11:06 ~ 2002-02-10 13:14 (129 minutes)


plot