HOME   LIST
‹–   –›

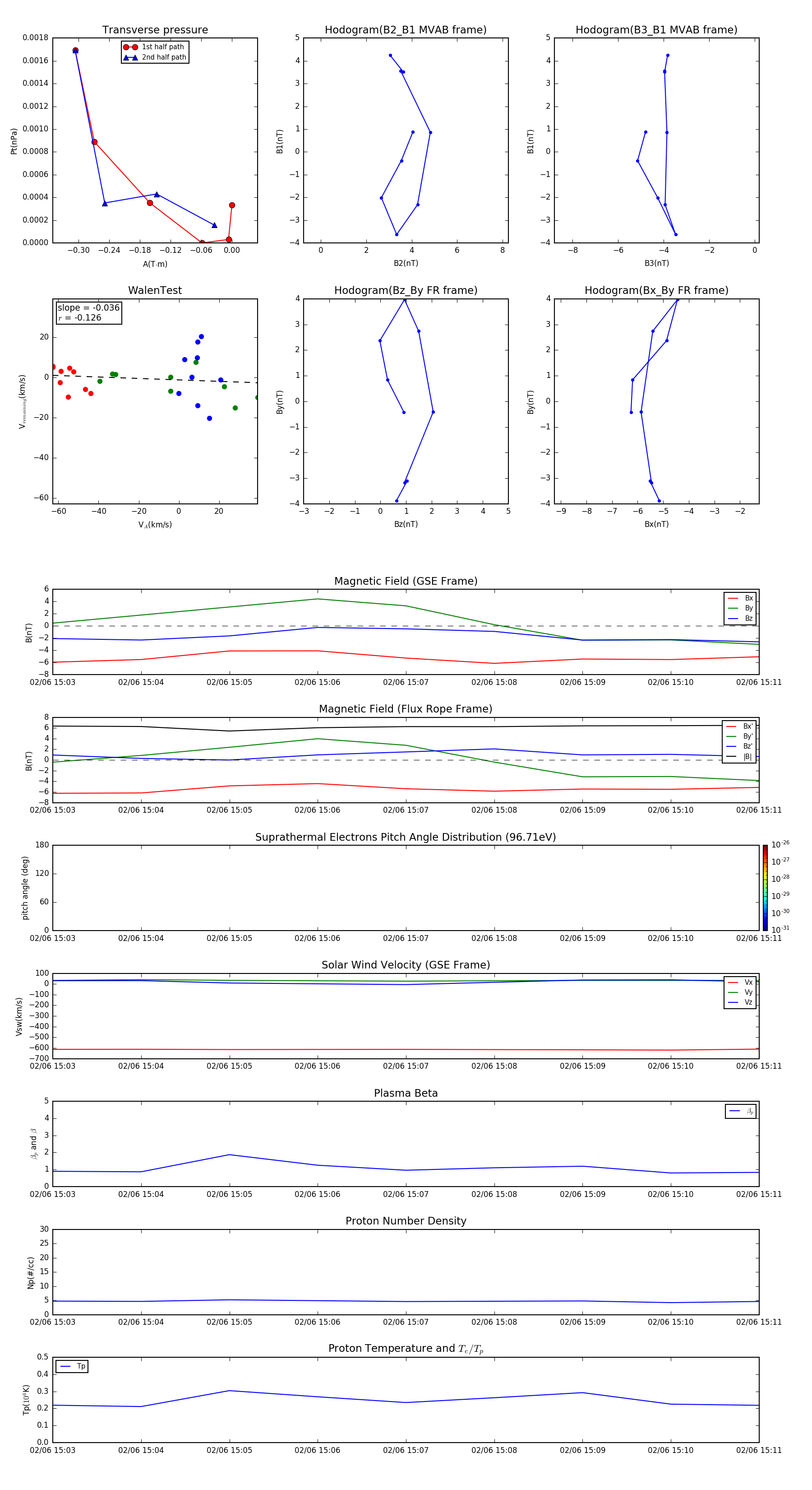
Flux Rope in 2002

Flux Rope Event 2002-02-06 15:03 ~ 2002-02-06 15:11 (9 minutes)


plot