HOME   LIST
‹–   –›

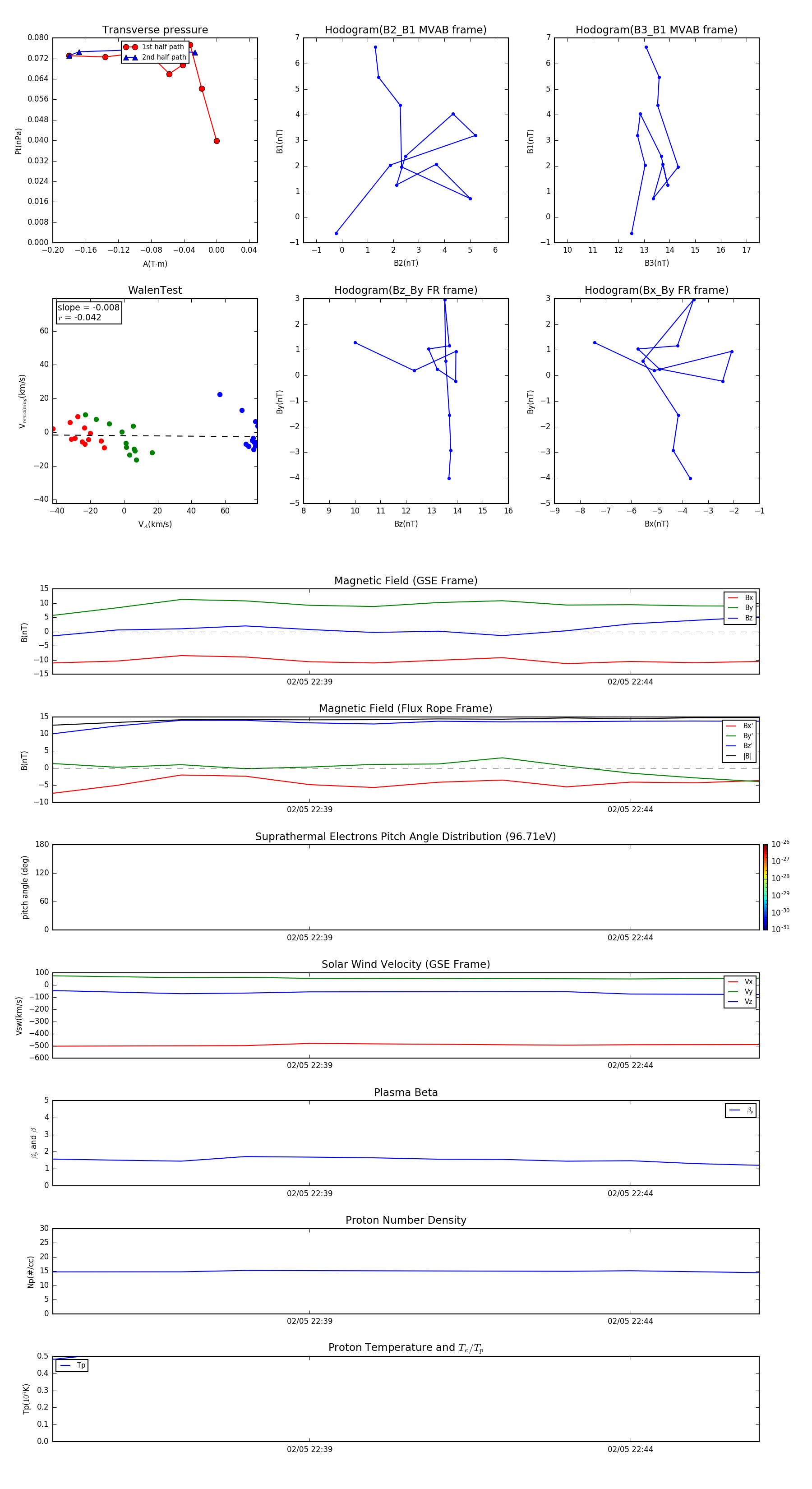
Flux Rope in 2002

Flux Rope Event 2002-02-05 22:35 ~ 2002-02-05 22:46 (12 minutes)


plot