HOME   LIST
‹–   –›

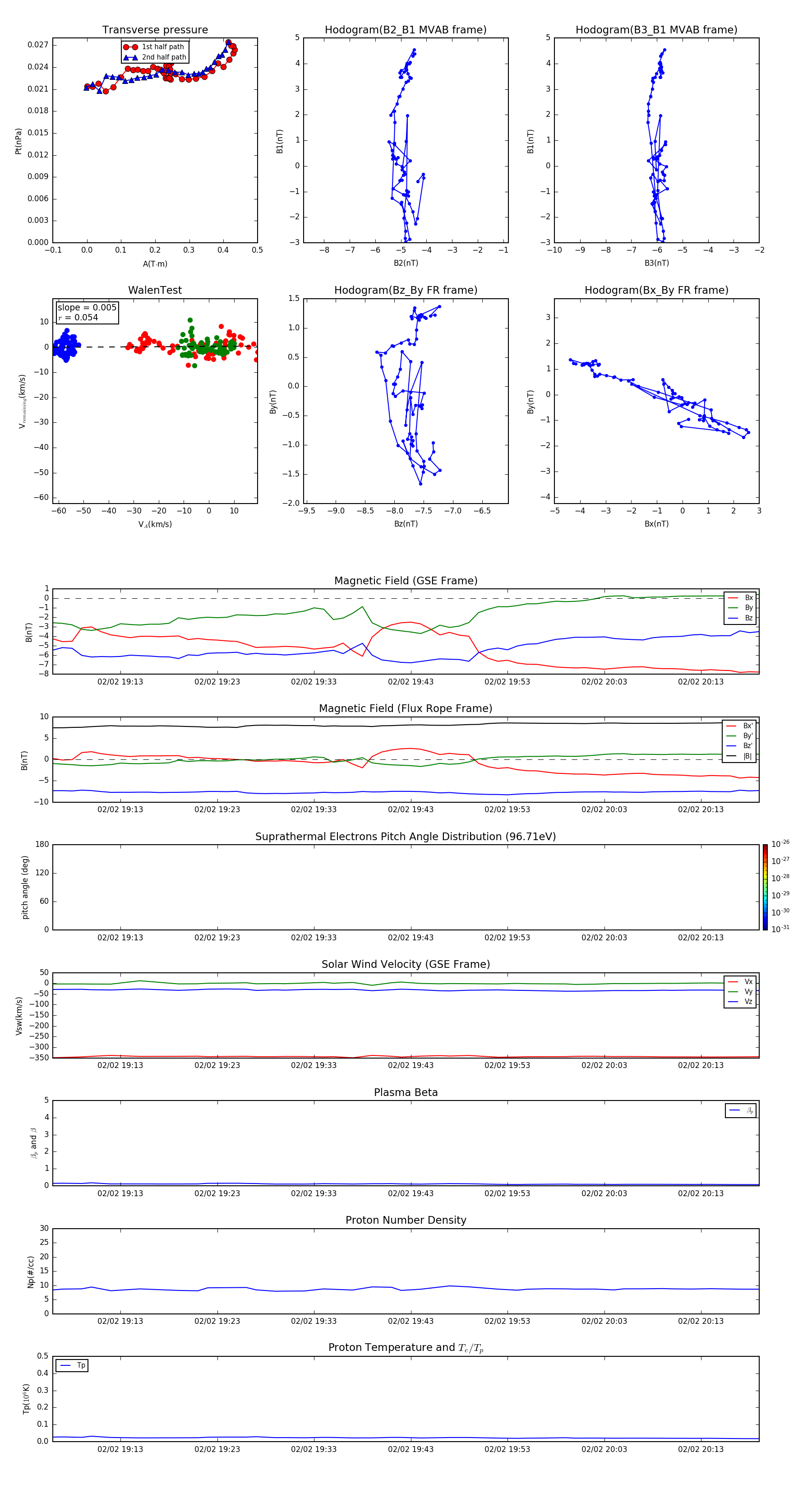
Flux Rope in 2002

Flux Rope Event 2002-02-02 19:06 ~ 2002-02-02 20:19 (74 minutes)


plot