HOME   LIST
‹–   –›

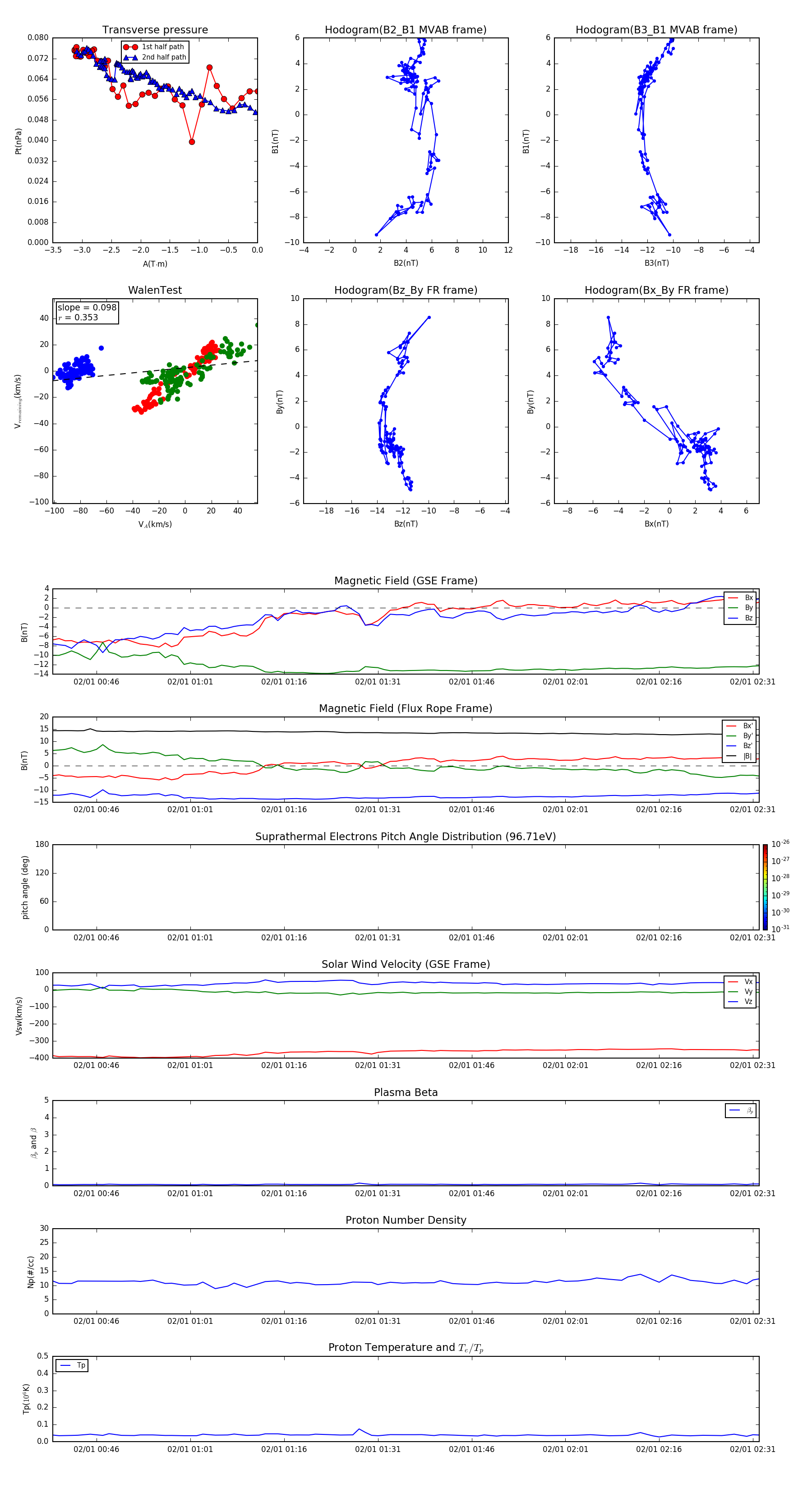
Flux Rope in 2002

Flux Rope Event 2002-02-01 00:39 ~ 2002-02-01 02:32 (114 minutes)


plot