HOME   LIST
‹–   –›

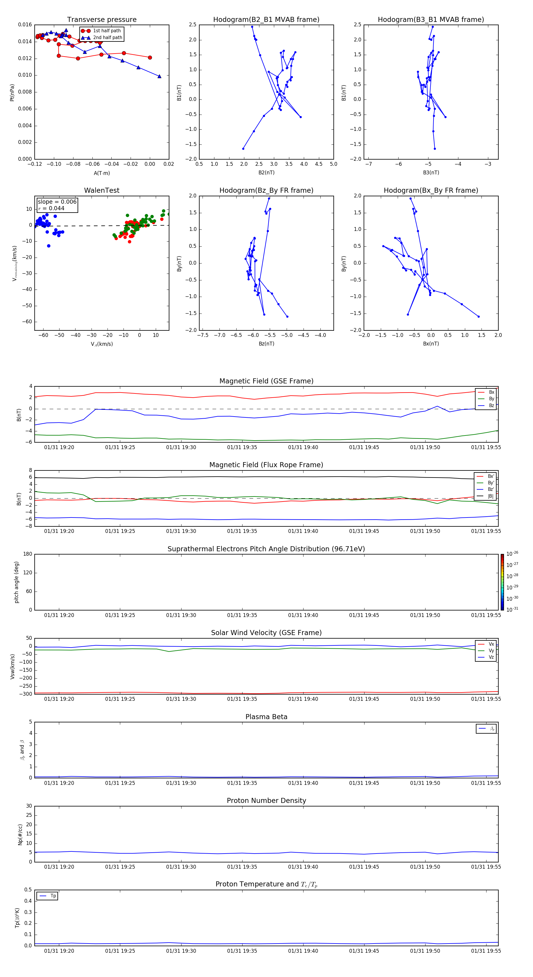
Flux Rope in 2002

Flux Rope Event 2002-01-31 19:18 ~ 2002-01-31 19:56 (39 minutes)


plot