HOME   LIST
‹–   –›

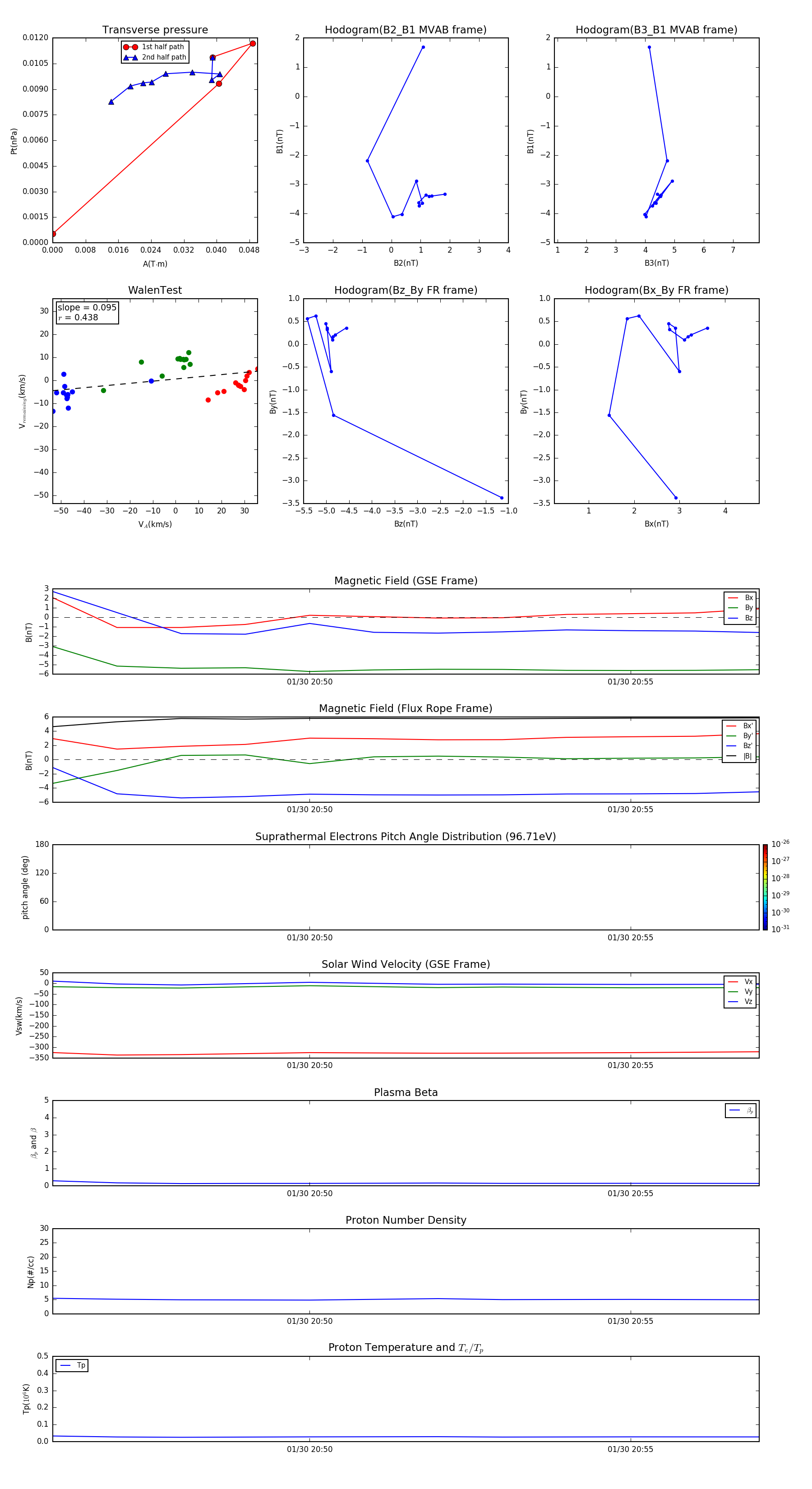
Flux Rope in 2002

Flux Rope Event 2002-01-30 20:46 ~ 2002-01-30 20:57 (12 minutes)


plot