HOME   LIST
‹–   –›

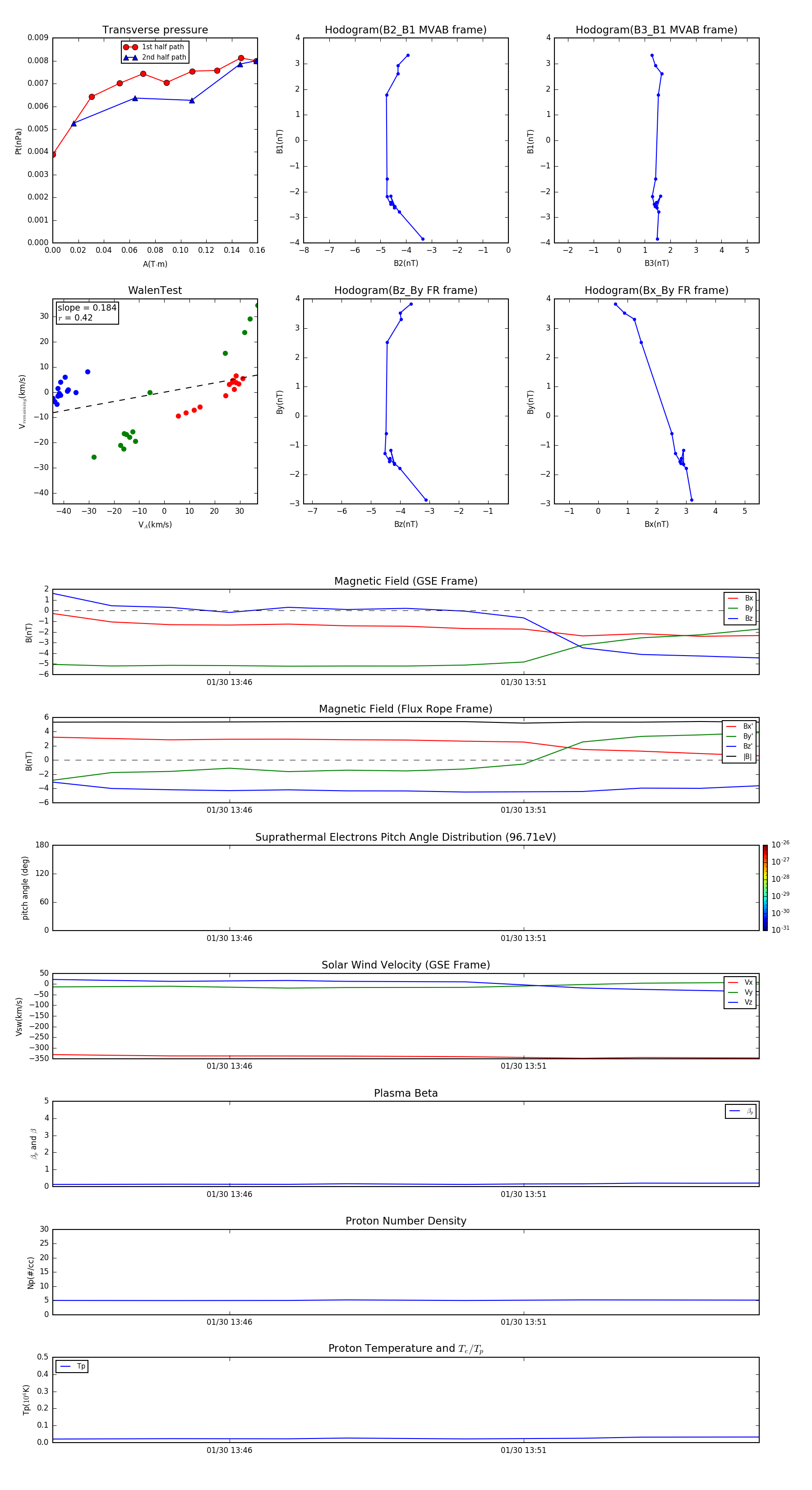
Flux Rope in 2002

Flux Rope Event 2002-01-30 13:43 ~ 2002-01-30 13:55 (13 minutes)


plot