HOME   LIST
‹–   –›

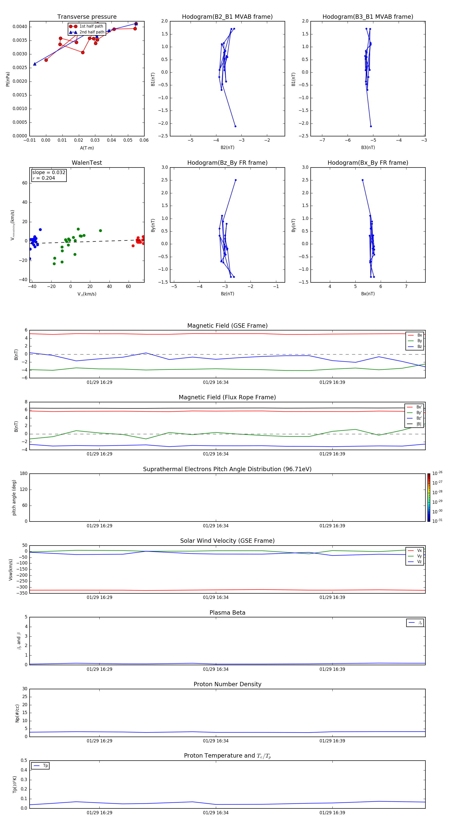
Flux Rope in 2002

Flux Rope Event 2002-01-29 16:26 ~ 2002-01-29 16:43 (18 minutes)


plot