HOME   LIST
‹–   –›

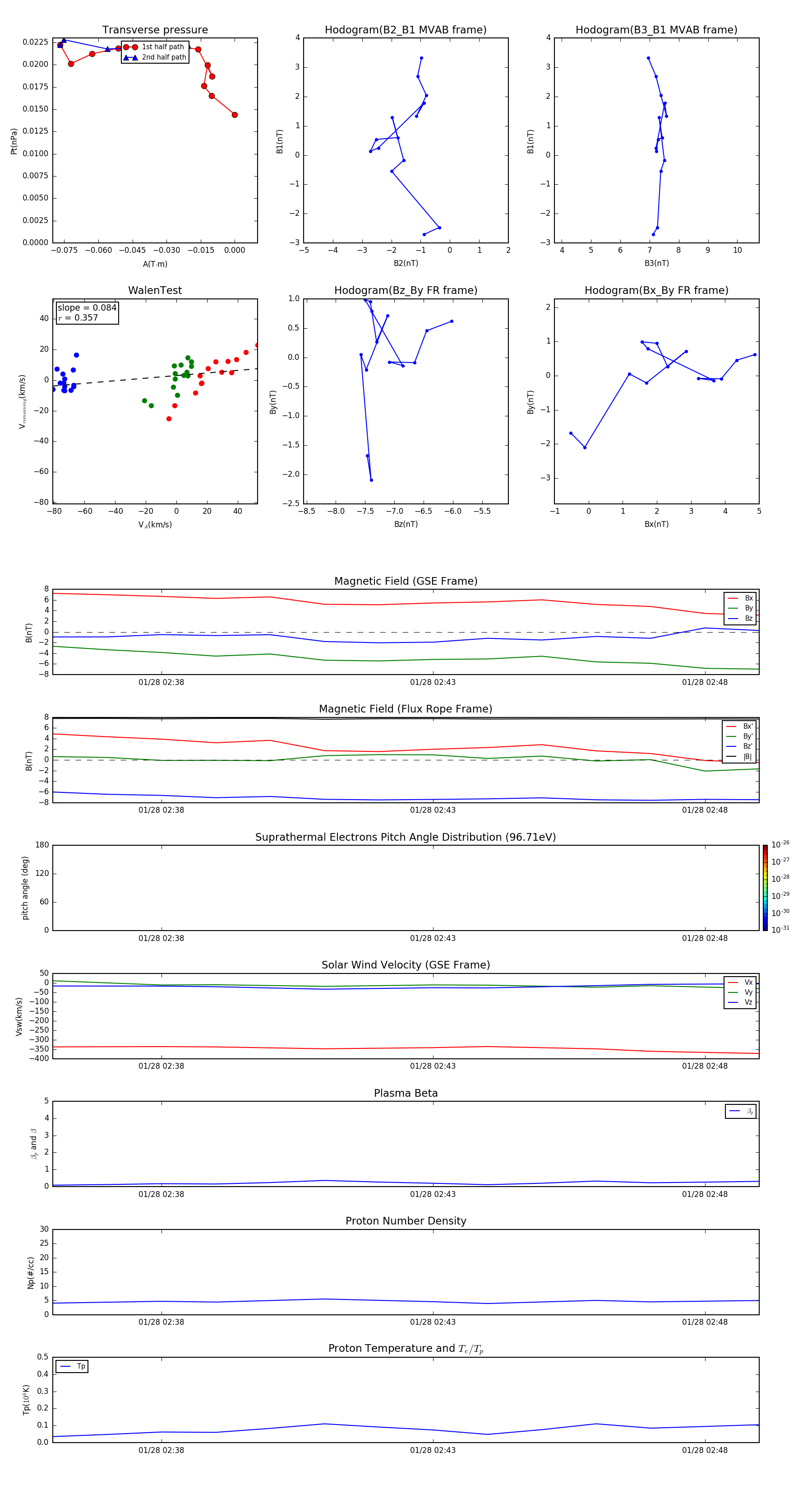
Flux Rope in 2002

Flux Rope Event 2002-01-28 02:36 ~ 2002-01-28 02:49 (14 minutes)


plot