HOME   LIST
‹–   –›

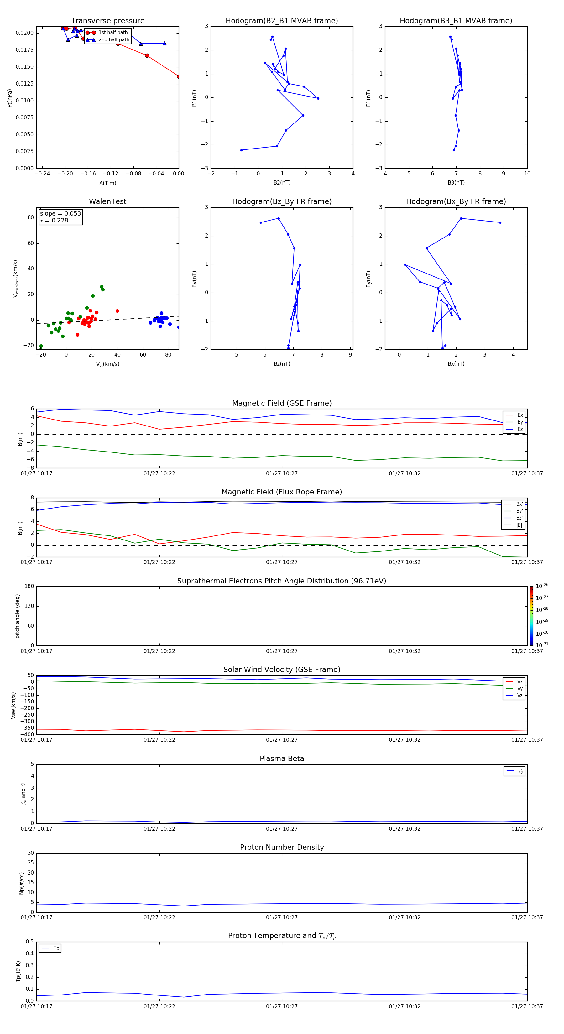
Flux Rope in 2002

Flux Rope Event 2002-01-27 10:17 ~ 2002-01-27 10:37 (21 minutes)


plot