HOME   LIST
‹–   –›

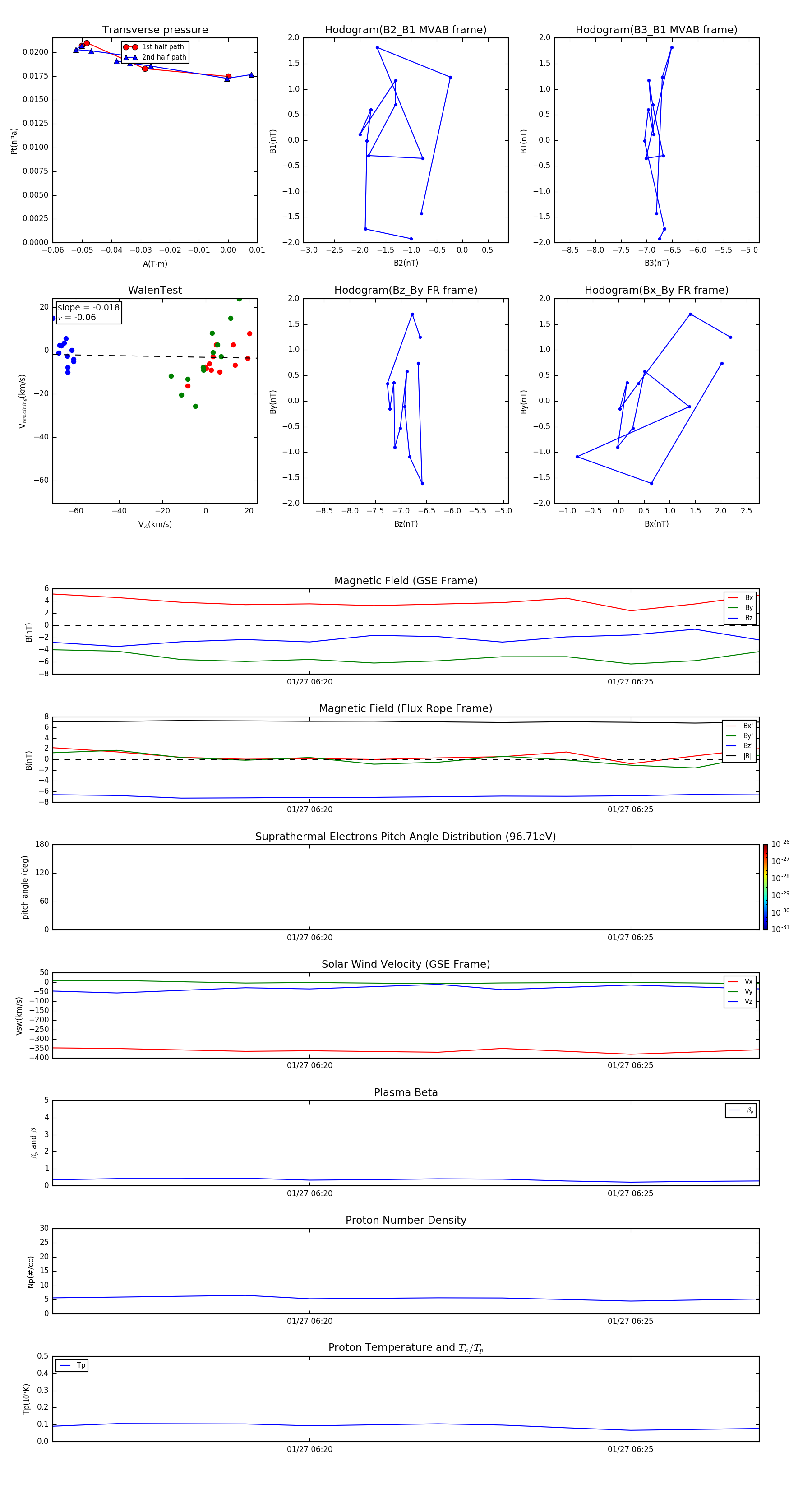
Flux Rope in 2002

Flux Rope Event 2002-01-27 06:16 ~ 2002-01-27 06:27 (12 minutes)


plot