HOME   LIST
‹–   –›

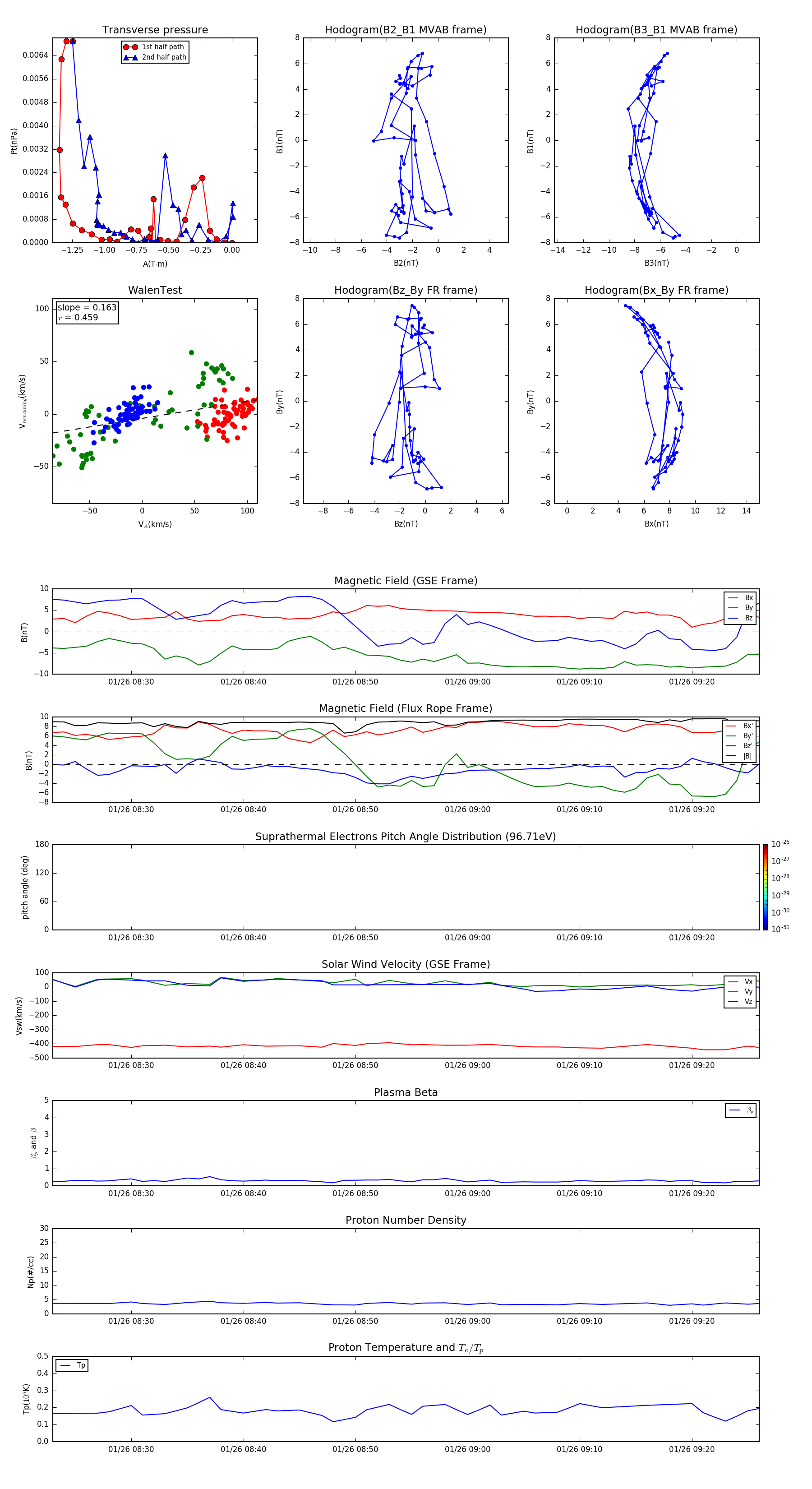
Flux Rope in 2002

Flux Rope Event 2002-01-26 08:23 ~ 2002-01-26 09:26 (64 minutes)


plot