HOME   LIST
‹–   –›

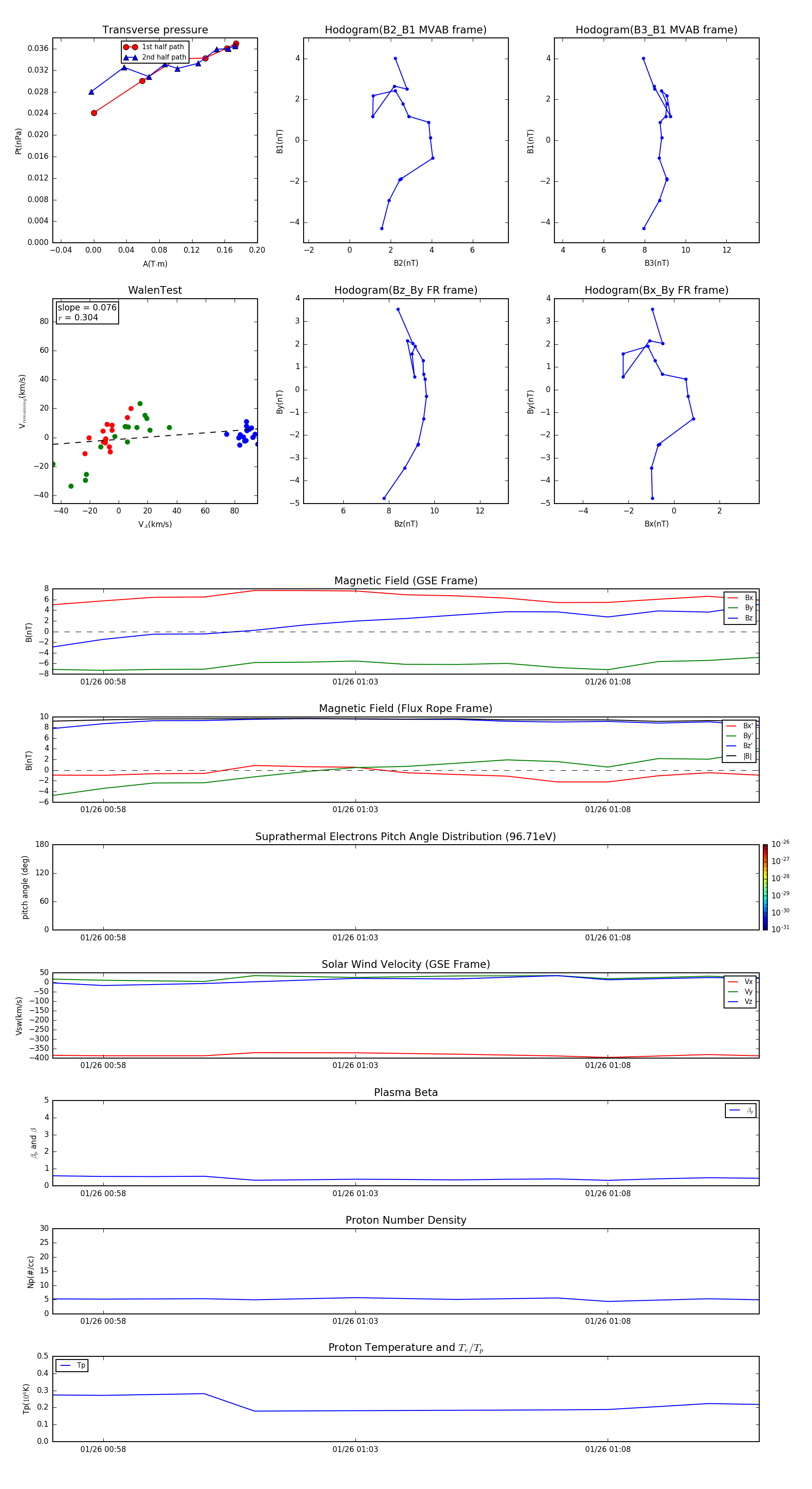
Flux Rope in 2002

Flux Rope Event 2002-01-26 00:57 ~ 2002-01-26 01:11 (15 minutes)


plot