HOME   LIST
‹–   –›

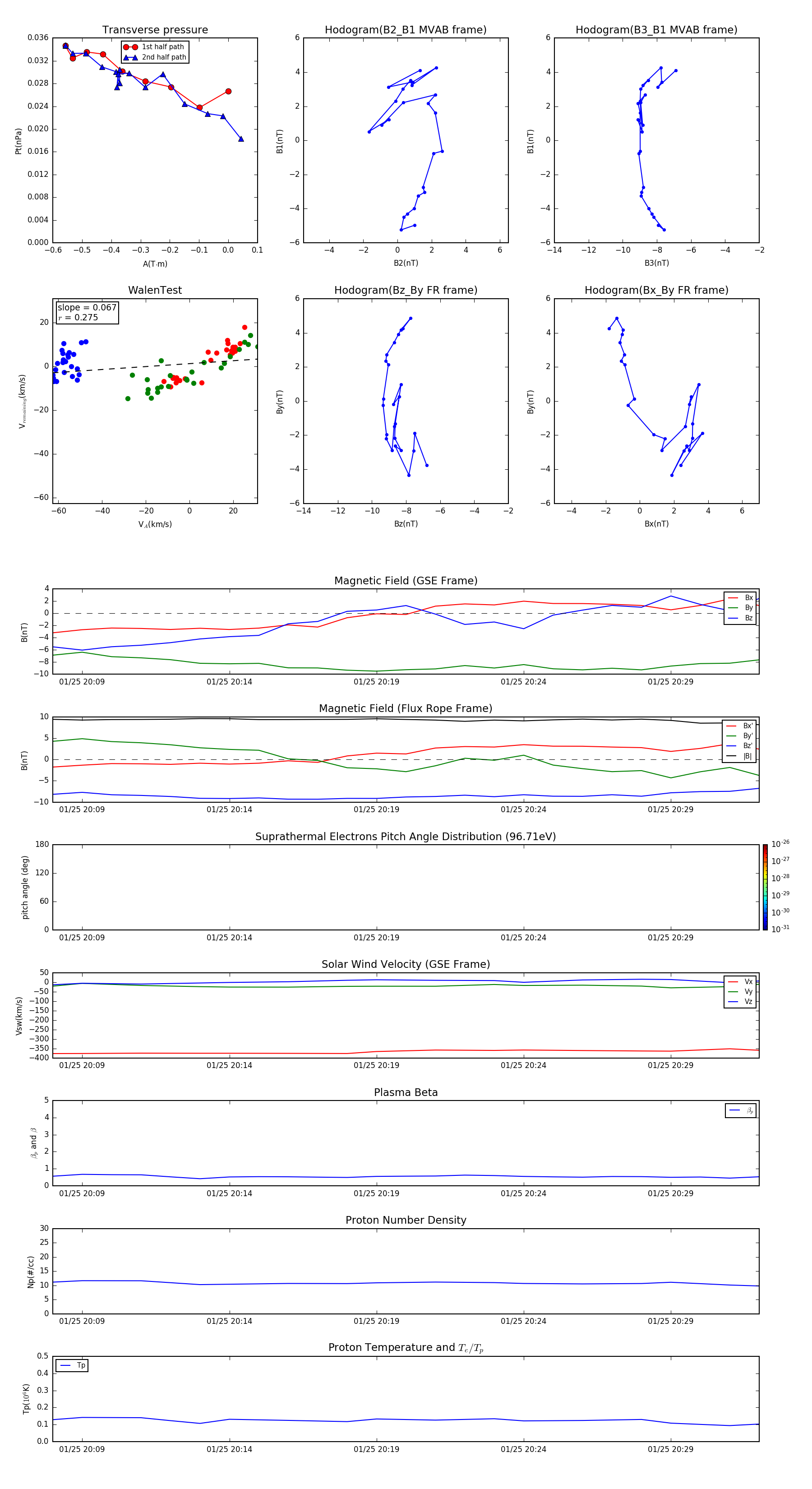
Flux Rope in 2002

Flux Rope Event 2002-01-25 20:08 ~ 2002-01-25 20:32 (25 minutes)


plot