HOME   LIST
‹–   –›

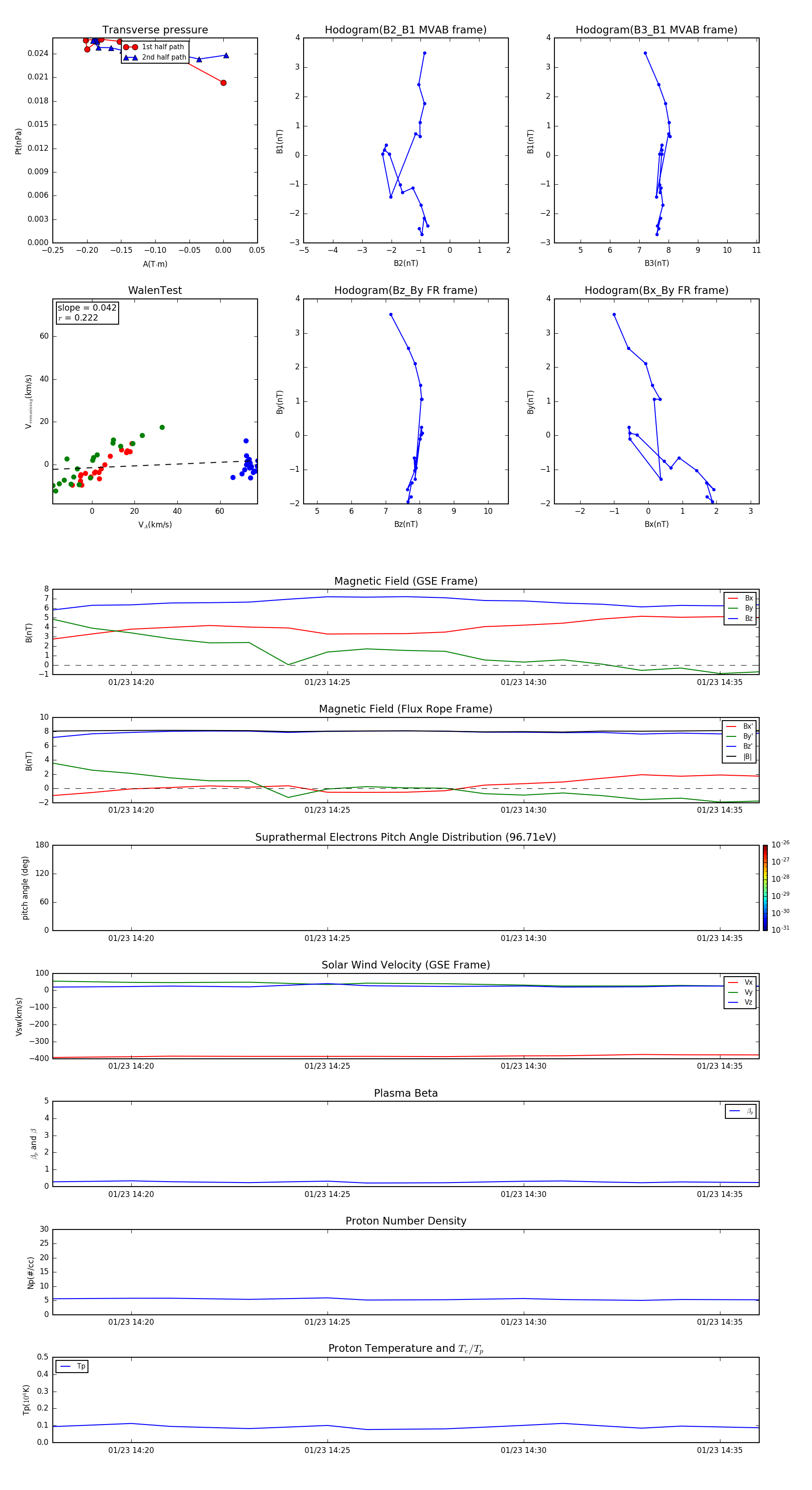
Flux Rope in 2002

Flux Rope Event 2002-01-23 14:18 ~ 2002-01-23 14:36 (19 minutes)


plot