HOME   LIST
‹–   –›

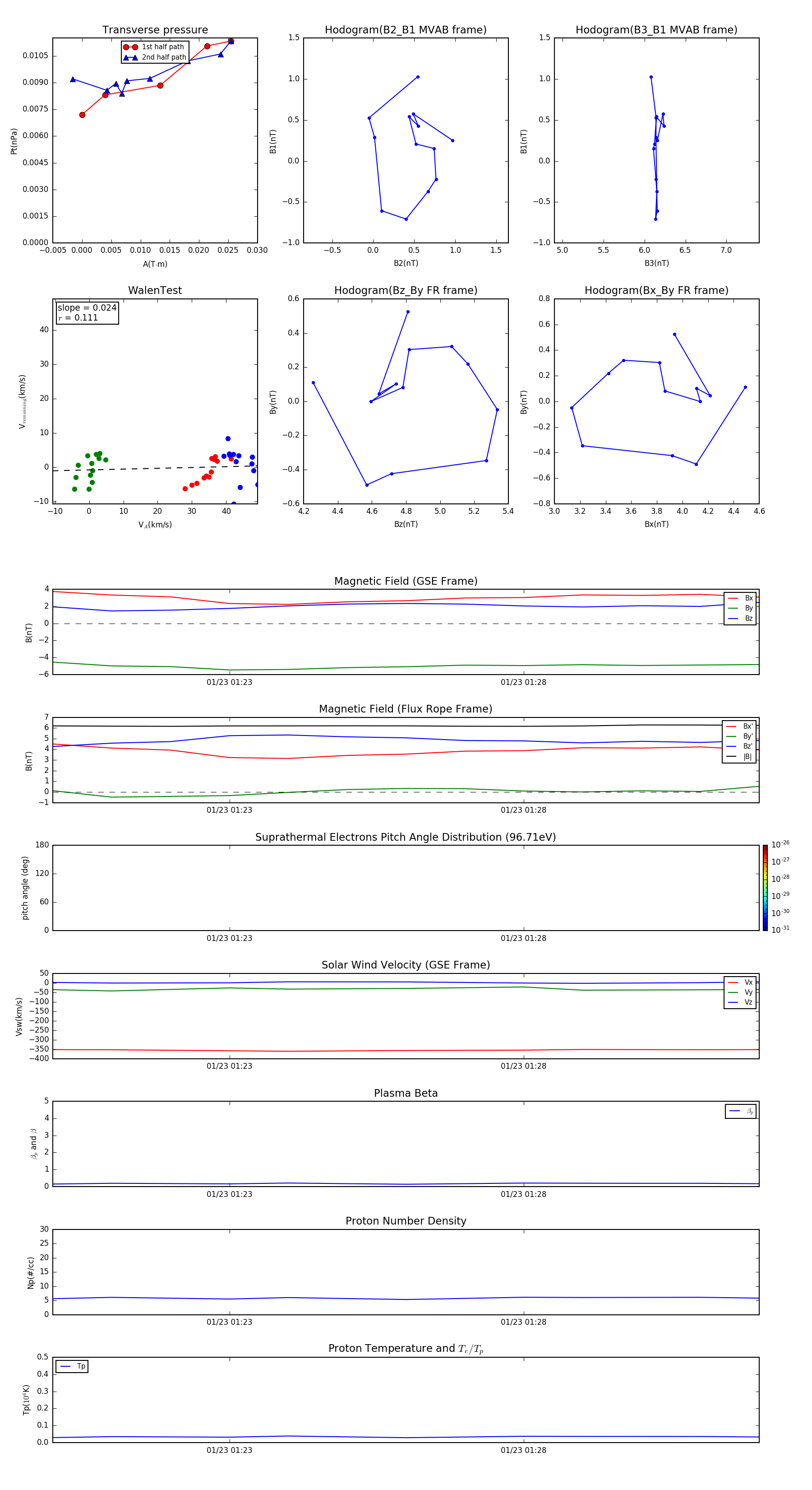
Flux Rope in 2002

Flux Rope Event 2002-01-23 01:20 ~ 2002-01-23 01:32 (13 minutes)


plot