HOME   LIST
‹–   –›

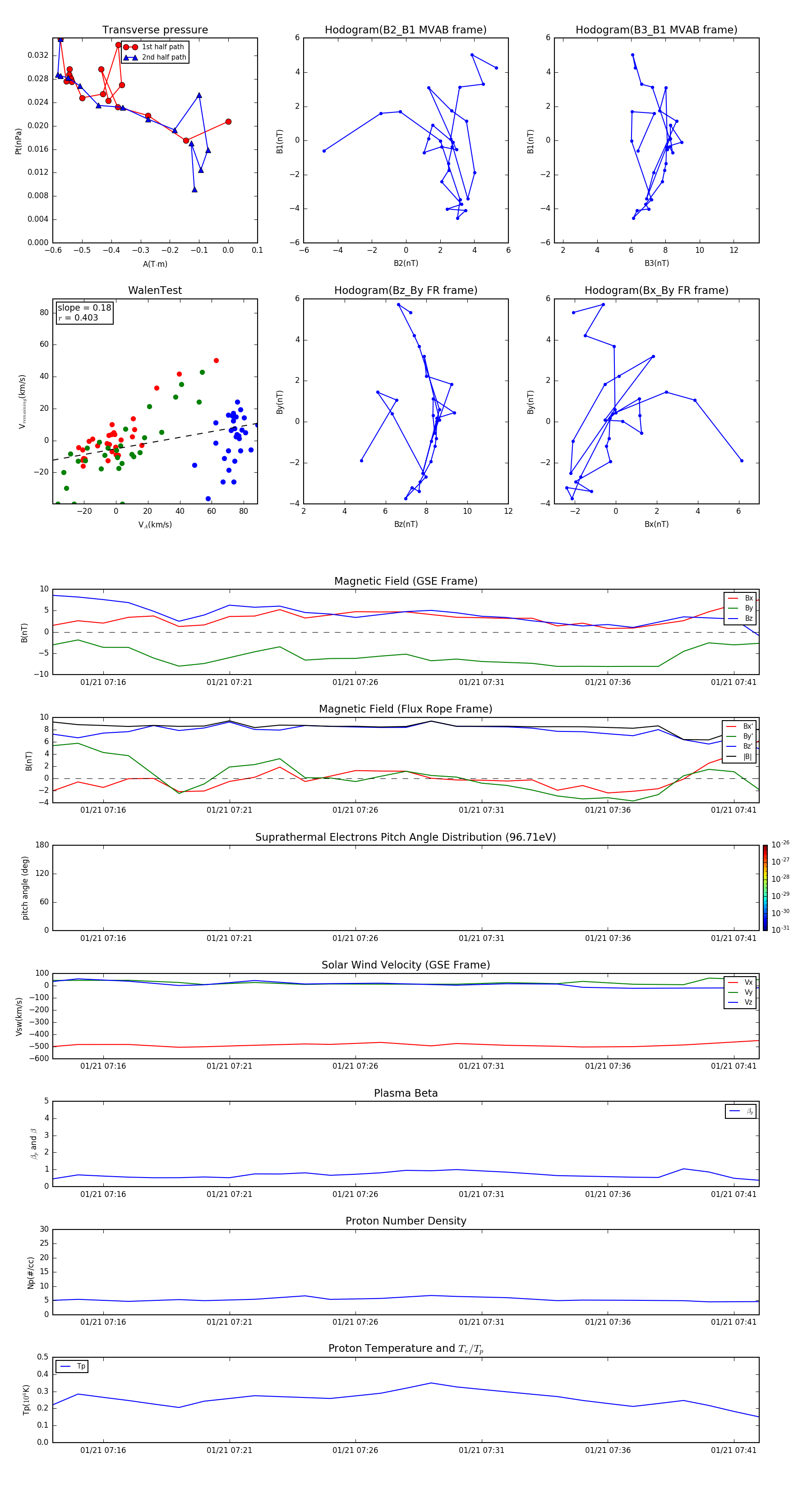
Flux Rope in 2002

Flux Rope Event 2002-01-21 07:14 ~ 2002-01-21 07:42 (29 minutes)


plot